HOME   LIST
‹–   –›

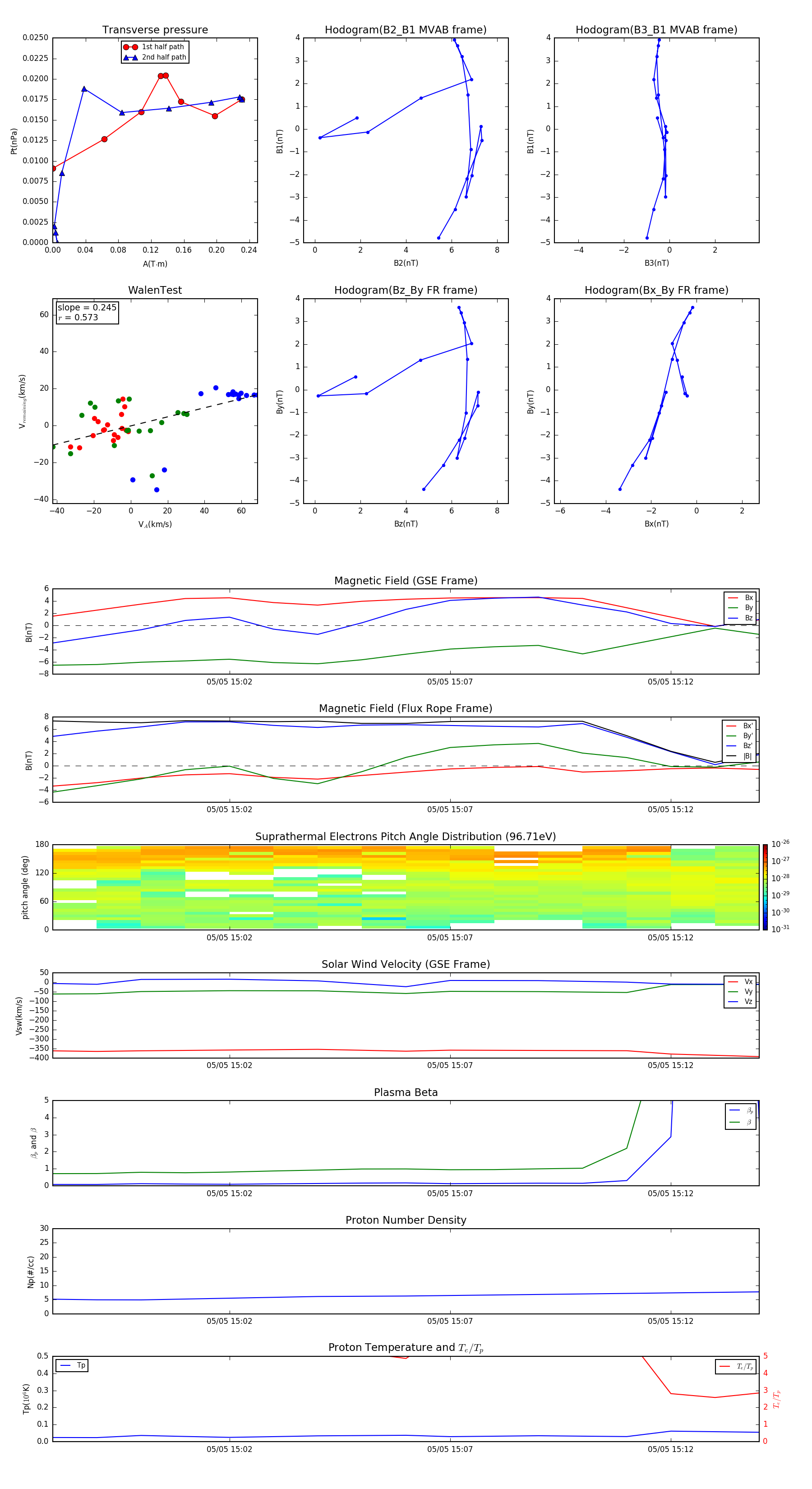
Flux Rope in 2013

Flux Rope Event 2013-05-05 14:58 ~ 2013-05-05 15:14 (17 minutes)


plot