HOME   LIST
‹–   –›

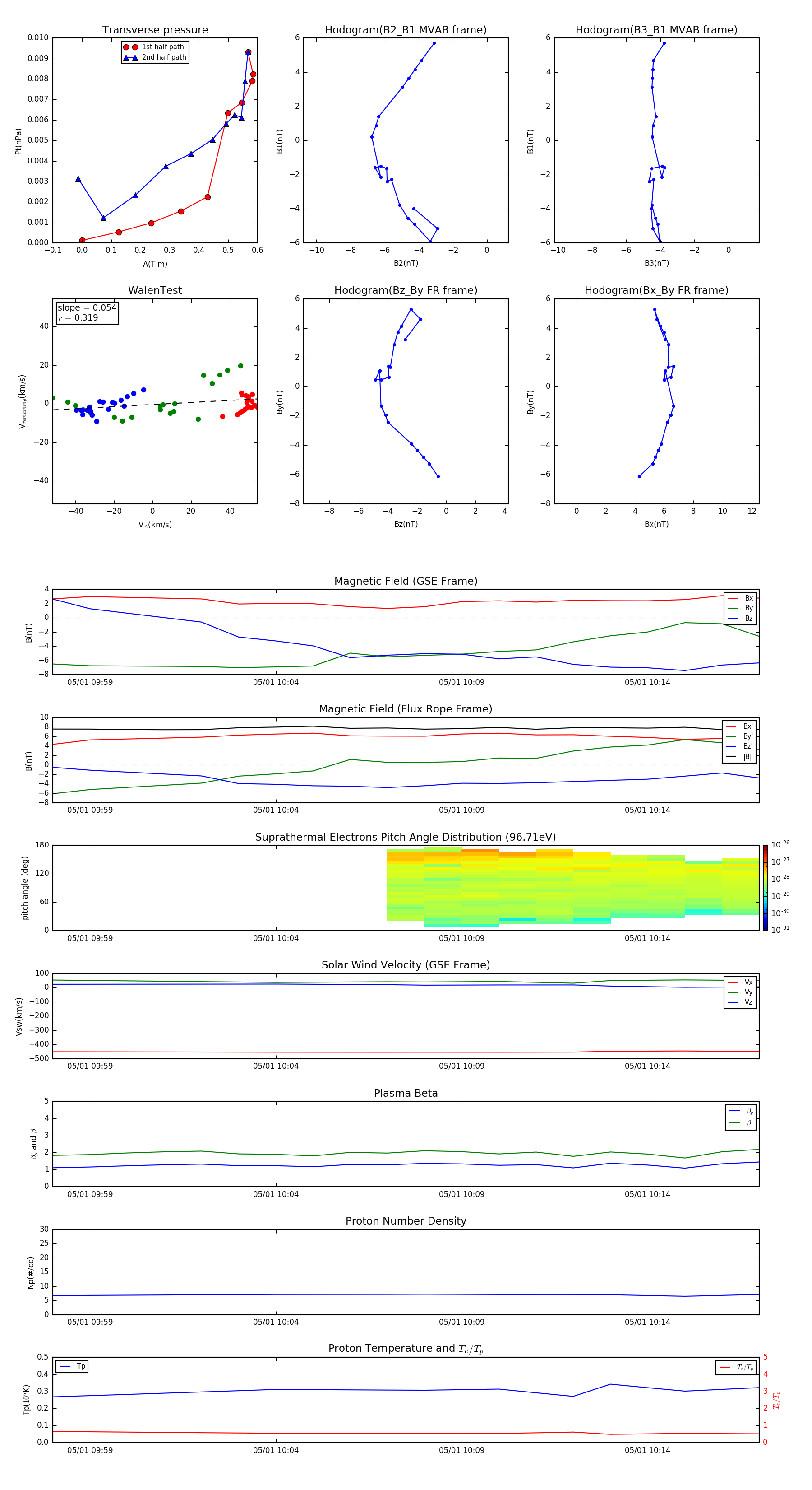
Flux Rope in 2013

Flux Rope Event 2013-05-01 09:58 ~ 2013-05-01 10:17 (20 minutes)


plot