HOME   LIST
‹–   –›

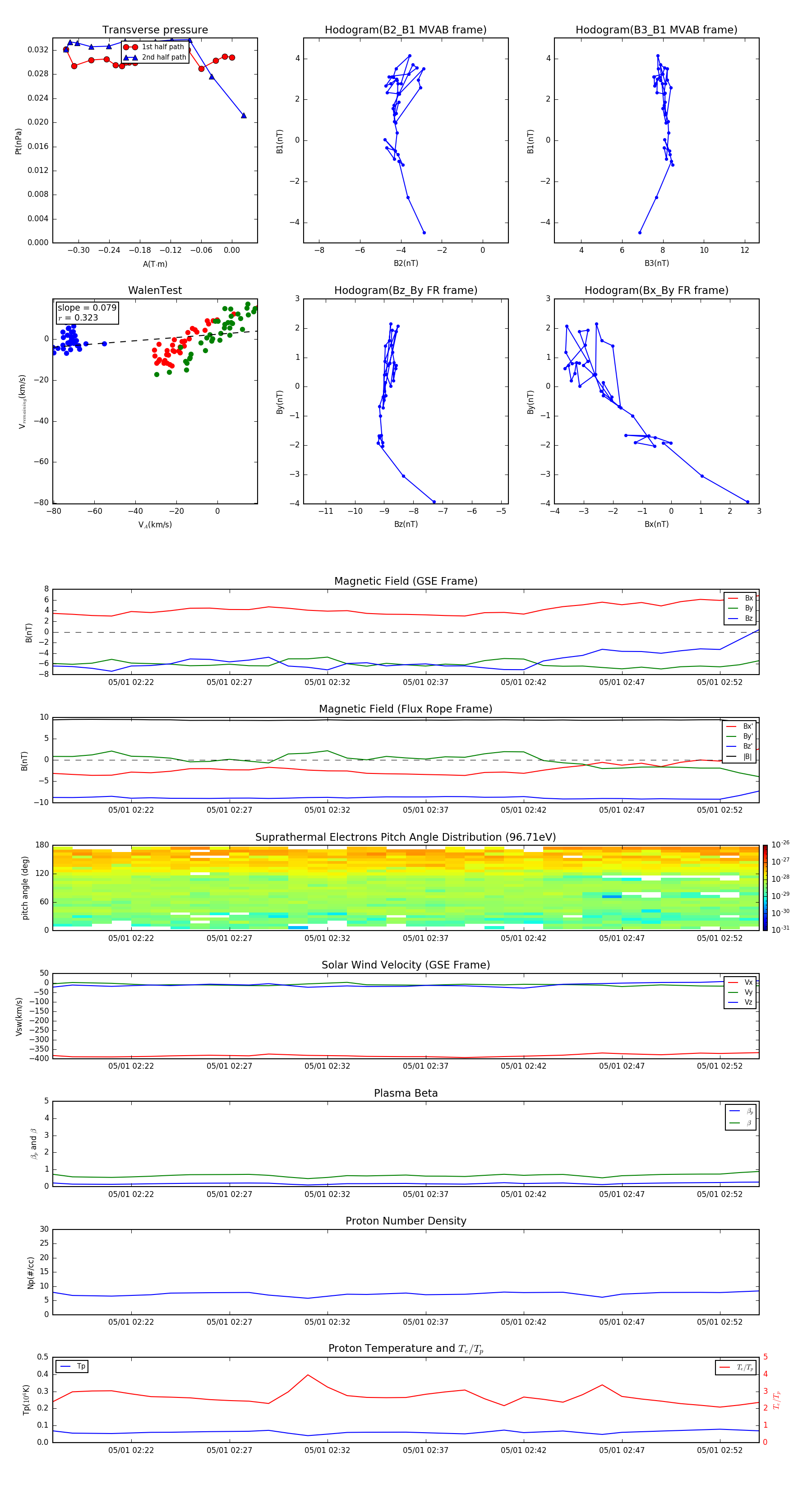
Flux Rope in 2013

Flux Rope Event 2013-05-01 02:18 ~ 2013-05-01 02:54 (37 minutes)


plot