HOME   LIST
‹–   –›

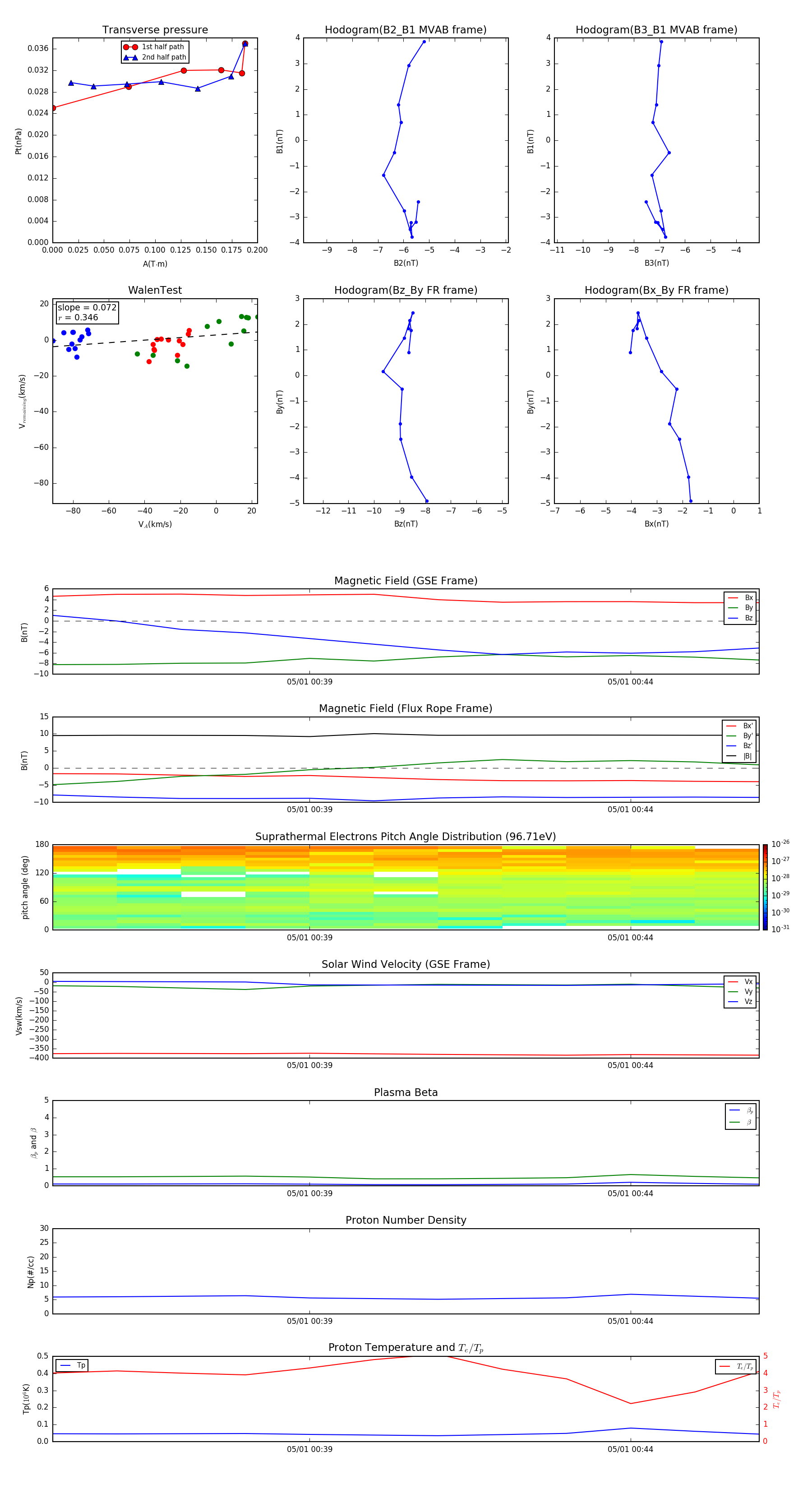
Flux Rope in 2013

Flux Rope Event 2013-05-01 00:35 ~ 2013-05-01 00:46 (12 minutes)


plot