HOME   LIST
‹–   –›

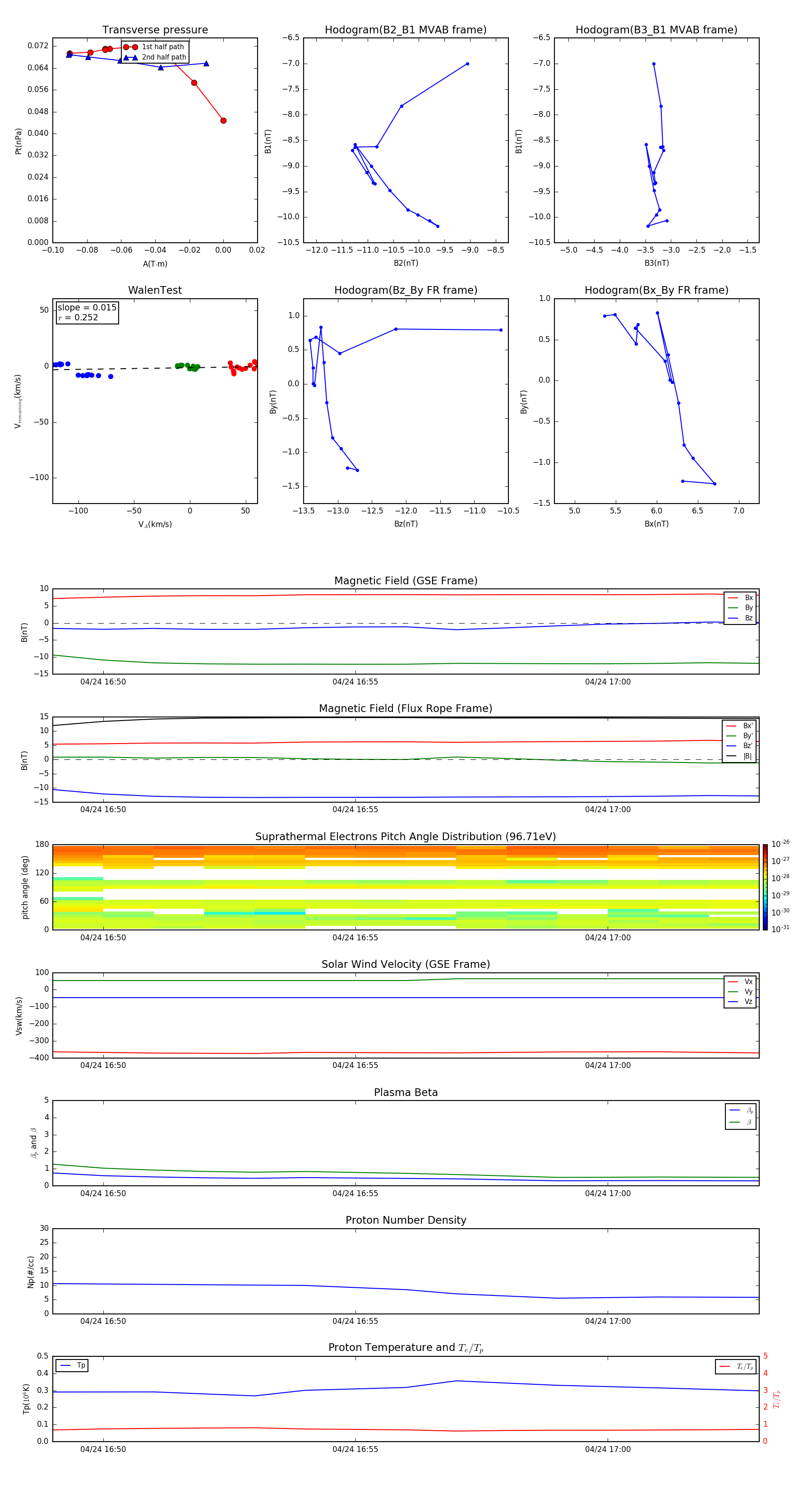
Flux Rope in 2013

Flux Rope Event 2013-04-24 16:49 ~ 2013-04-24 17:03 (15 minutes)


plot