HOME   LIST
‹–   –›

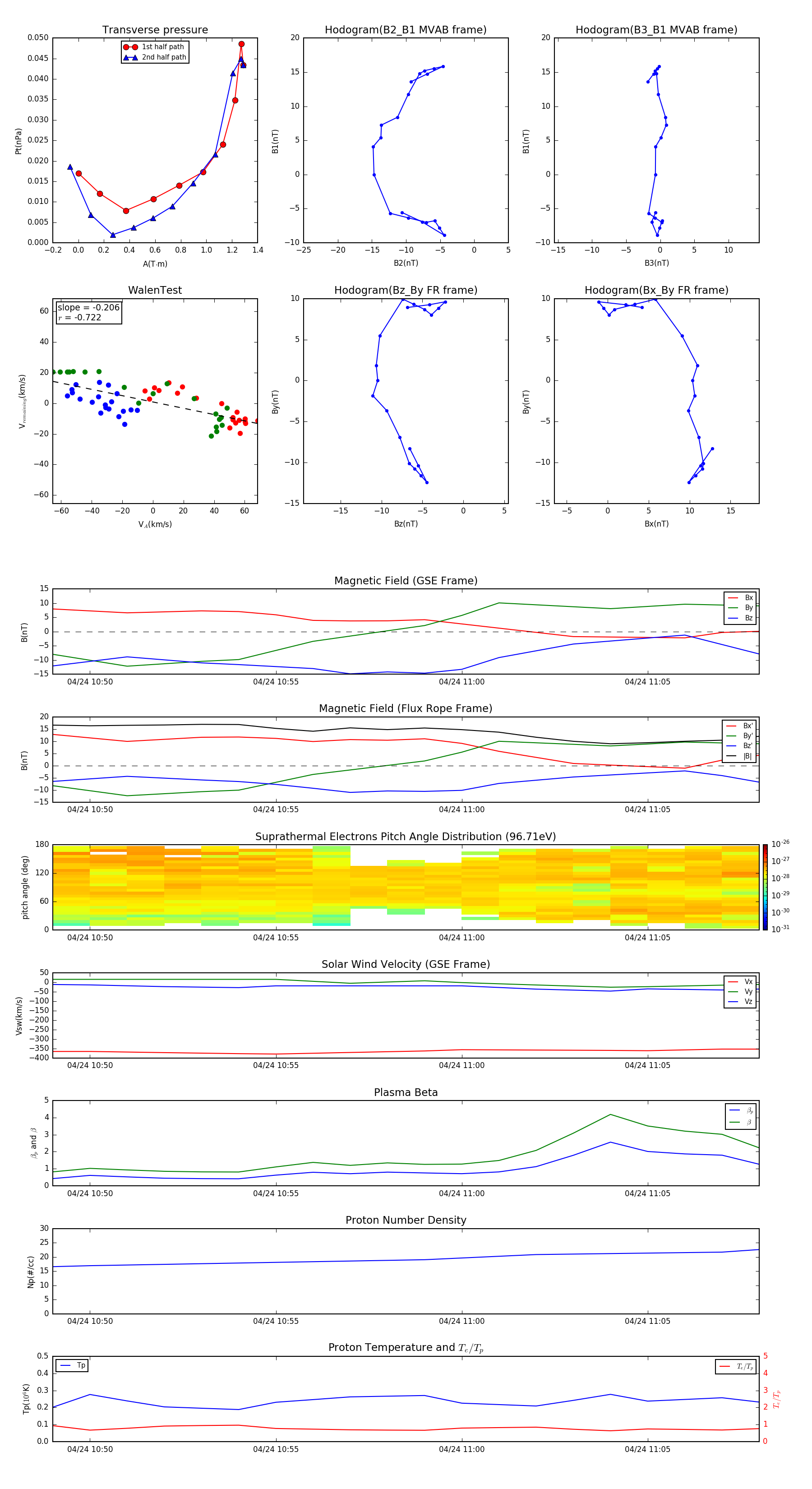
Flux Rope in 2013

Flux Rope Event 2013-04-24 10:49 ~ 2013-04-24 11:08 (20 minutes)


plot