HOME   LIST
‹–   –›

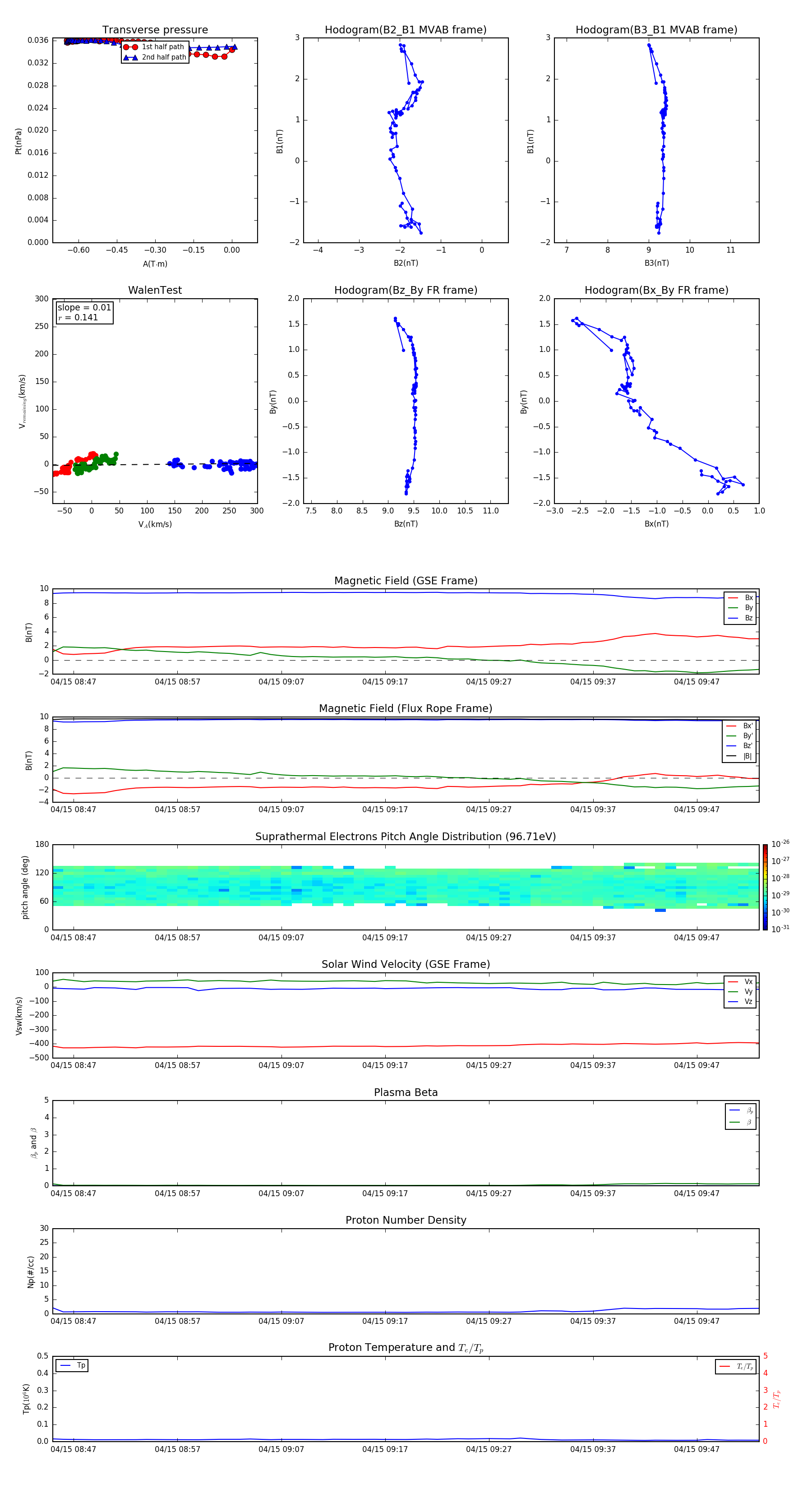
Flux Rope in 2013

Flux Rope Event 2013-04-15 08:45 ~ 2013-04-15 09:53 (69 minutes)


plot