HOME   LIST
‹–   –›

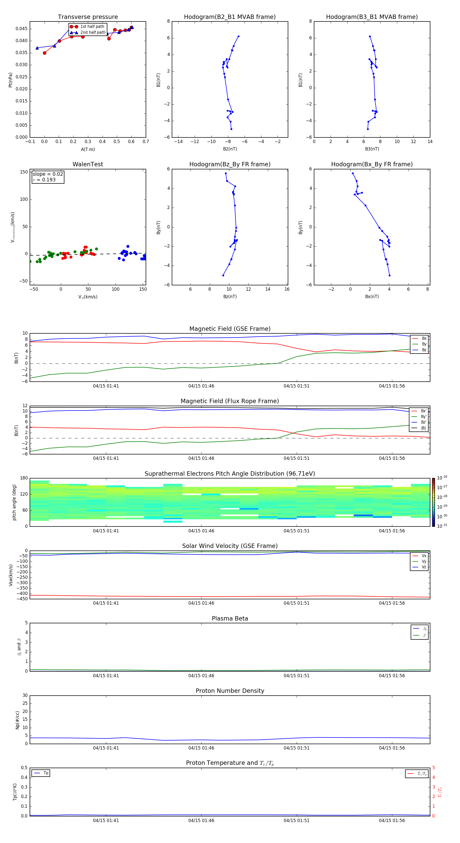
Flux Rope in 2013

Flux Rope Event 2013-04-15 01:37 ~ 2013-04-15 01:58 (22 minutes)


plot