HOME   LIST
‹–   –›

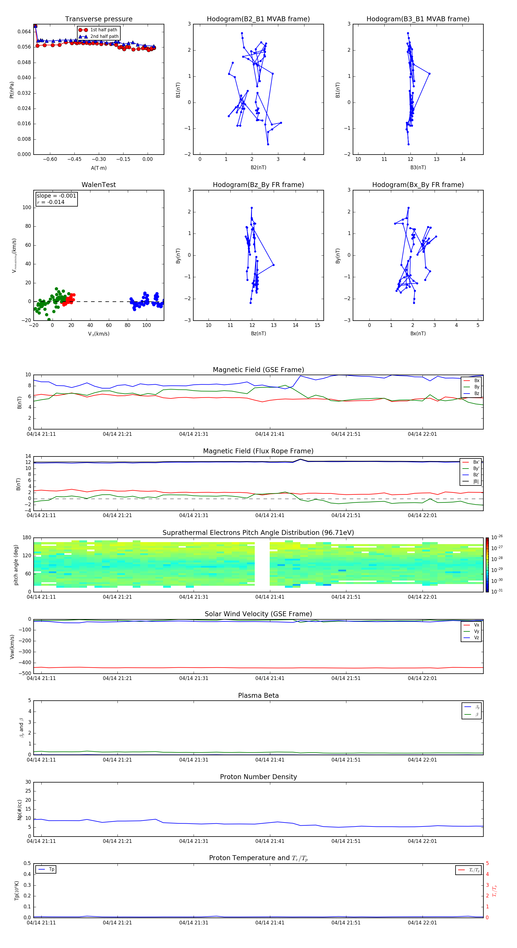
Flux Rope in 2013

Flux Rope Event 2013-04-14 21:10 ~ 2013-04-14 22:09 (60 minutes)


plot