HOME   LIST
‹–   –›

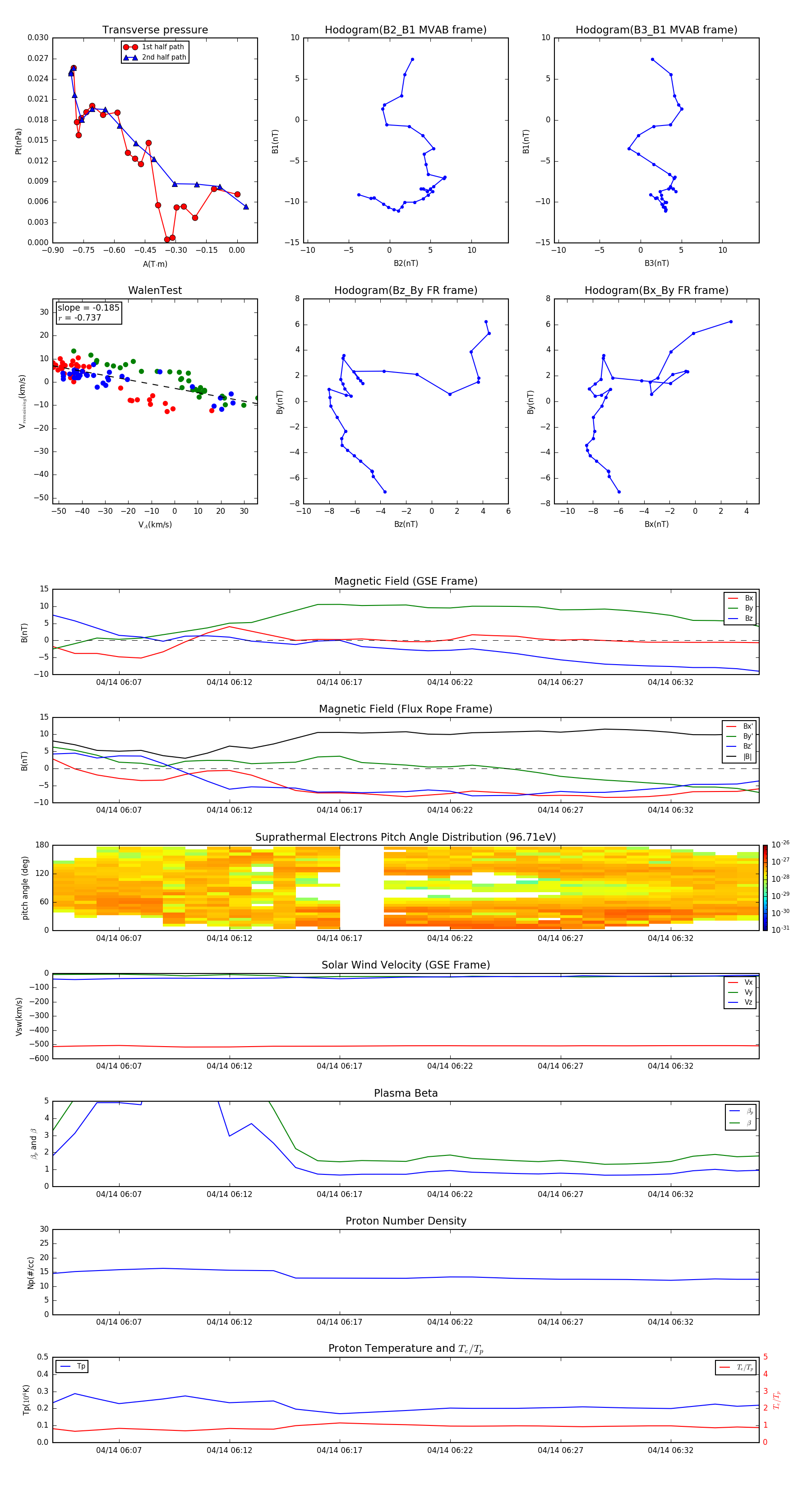
Flux Rope in 2013

Flux Rope Event 2013-04-14 06:04 ~ 2013-04-14 06:36 (33 minutes)


plot