HOME   LIST
‹–   –›

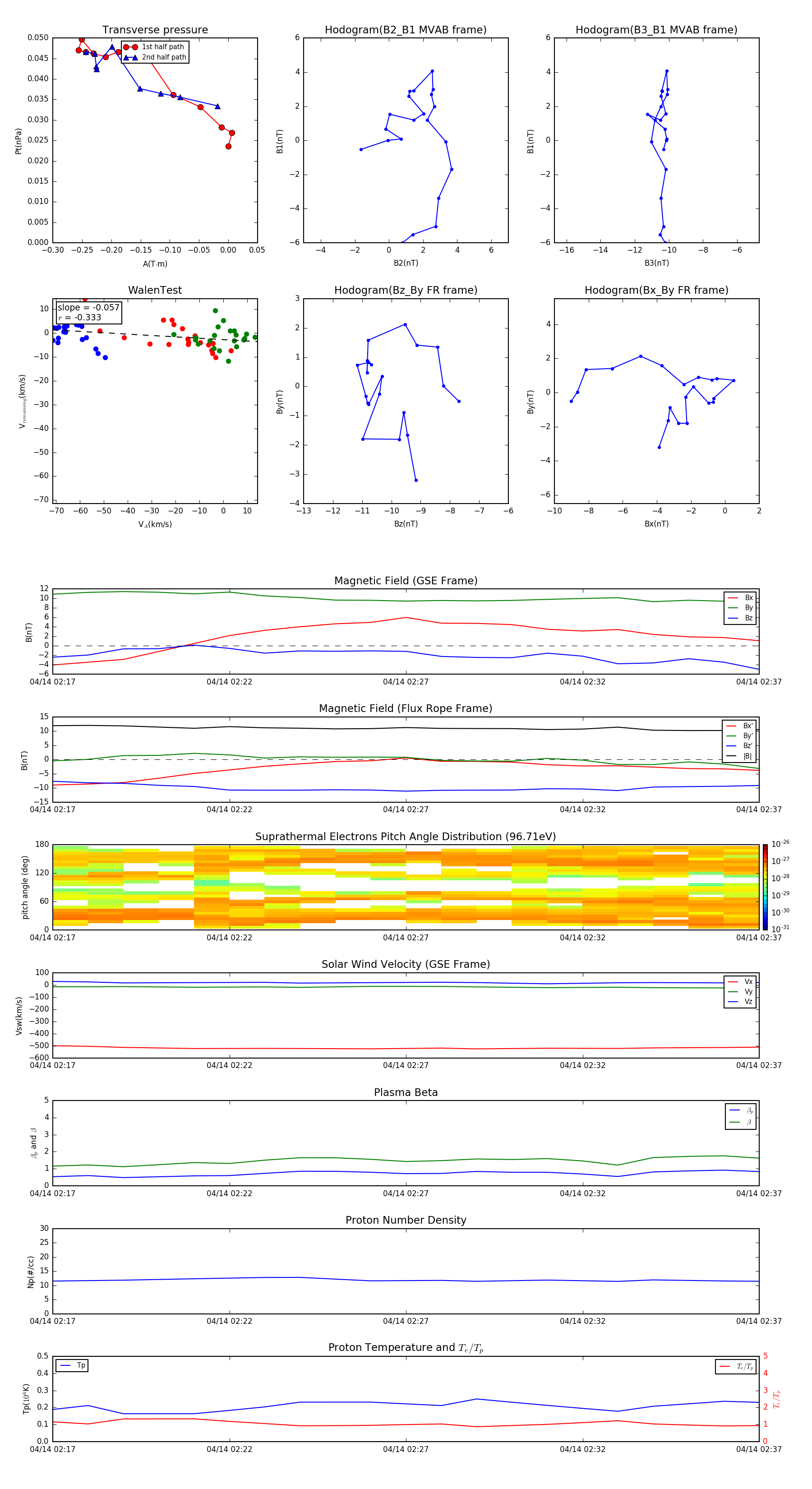
Flux Rope in 2013

Flux Rope Event 2013-04-14 02:17 ~ 2013-04-14 02:37 (21 minutes)


plot