HOME   LIST
‹–   –›

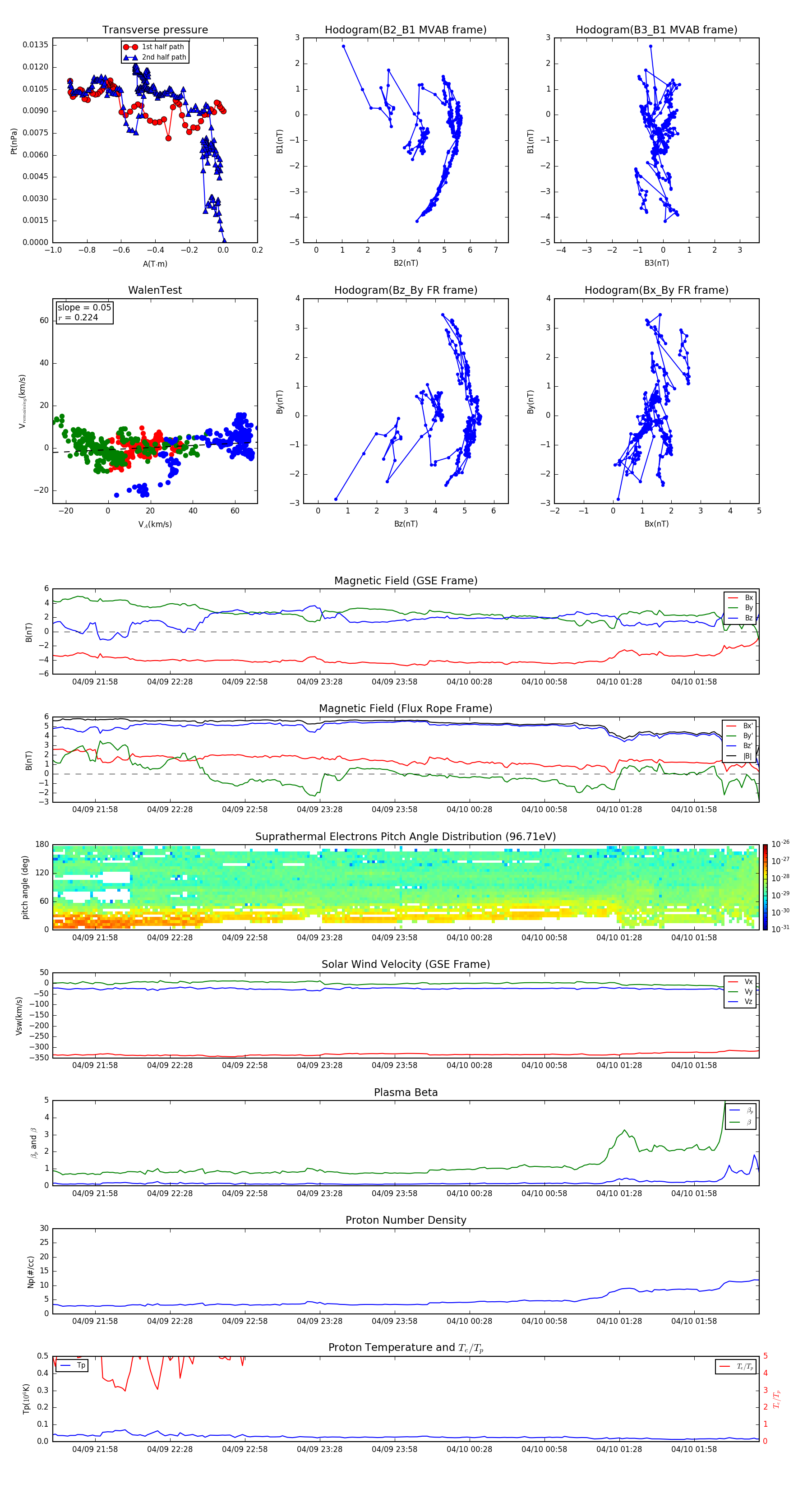
Flux Rope in 2013

Flux Rope Event 2013-04-09 21:41 ~ 2013-04-10 02:24 (284 minutes)


plot