HOME   LIST
‹–   –›

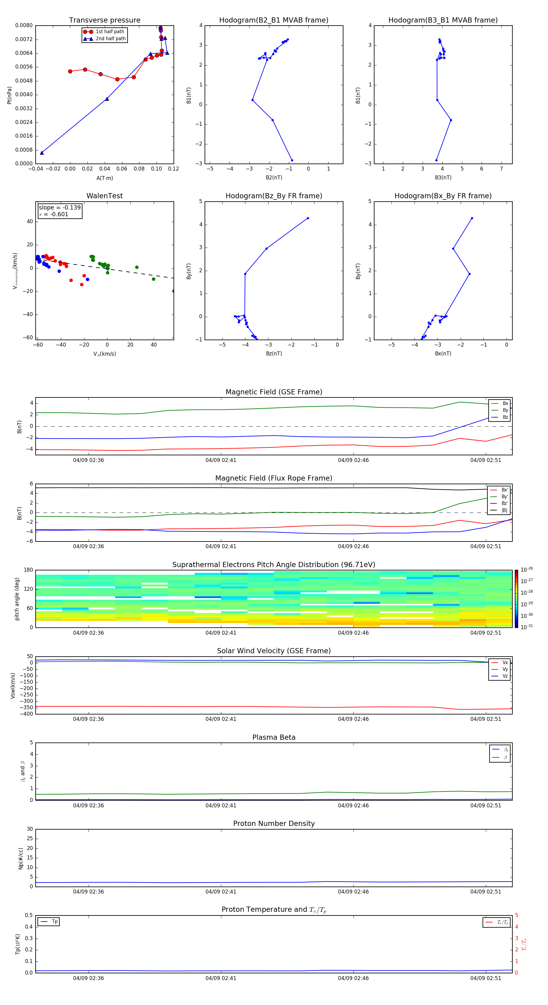
Flux Rope in 2013

Flux Rope Event 2013-04-09 02:34 ~ 2013-04-09 02:52 (19 minutes)


plot