HOME   LIST
‹–   –›

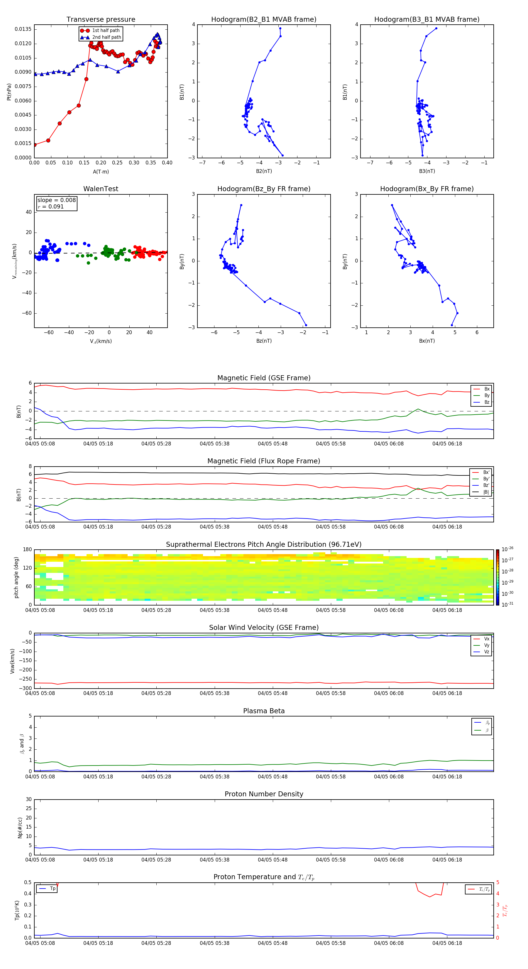
Flux Rope in 2013

Flux Rope Event 2013-04-05 05:07 ~ 2013-04-05 06:26 (80 minutes)


plot