HOME   LIST
‹–   –›

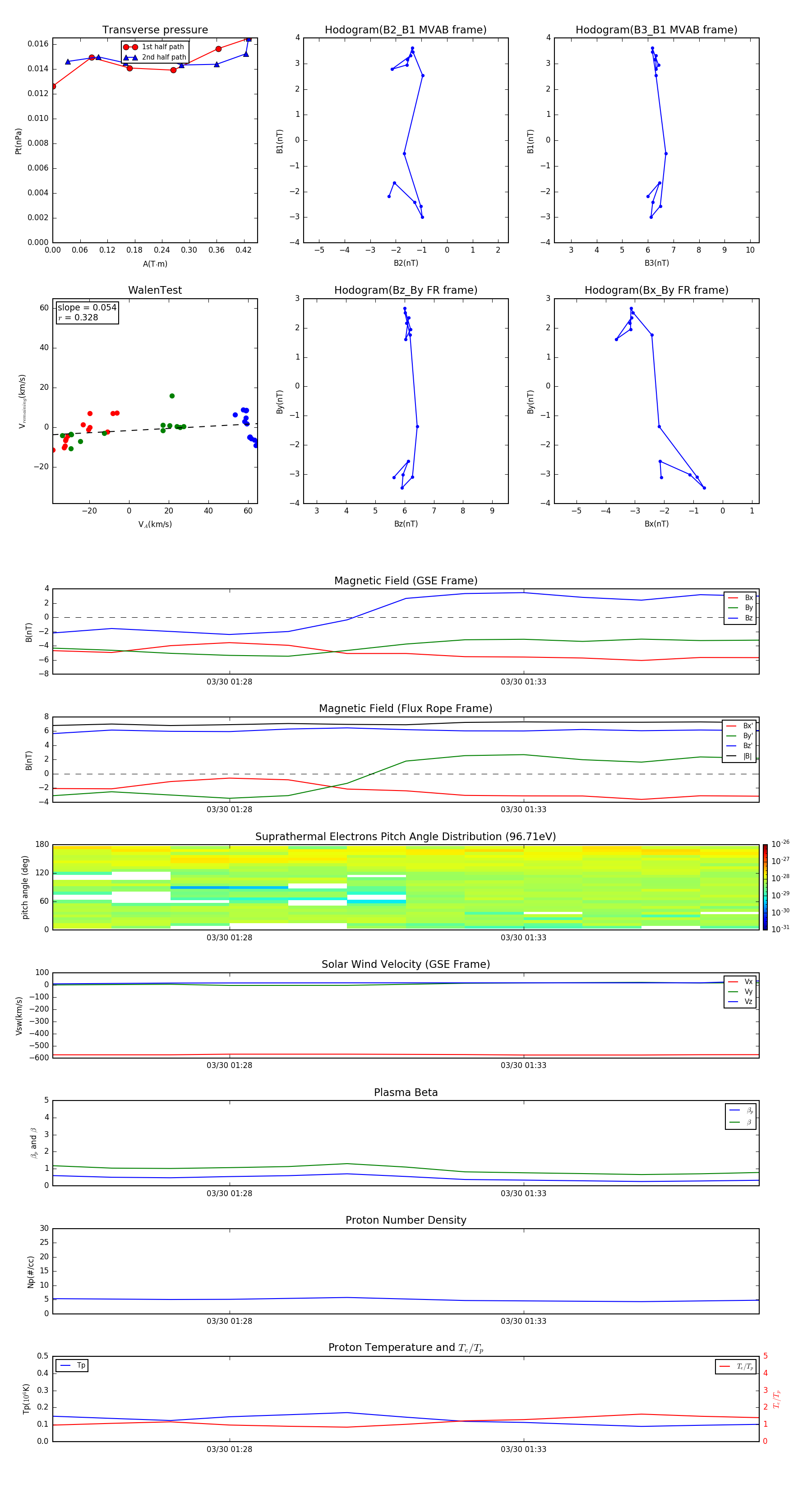
Flux Rope in 2013

Flux Rope Event 2013-03-30 01:25 ~ 2013-03-30 01:37 (13 minutes)


plot