HOME   LIST
‹–   –›

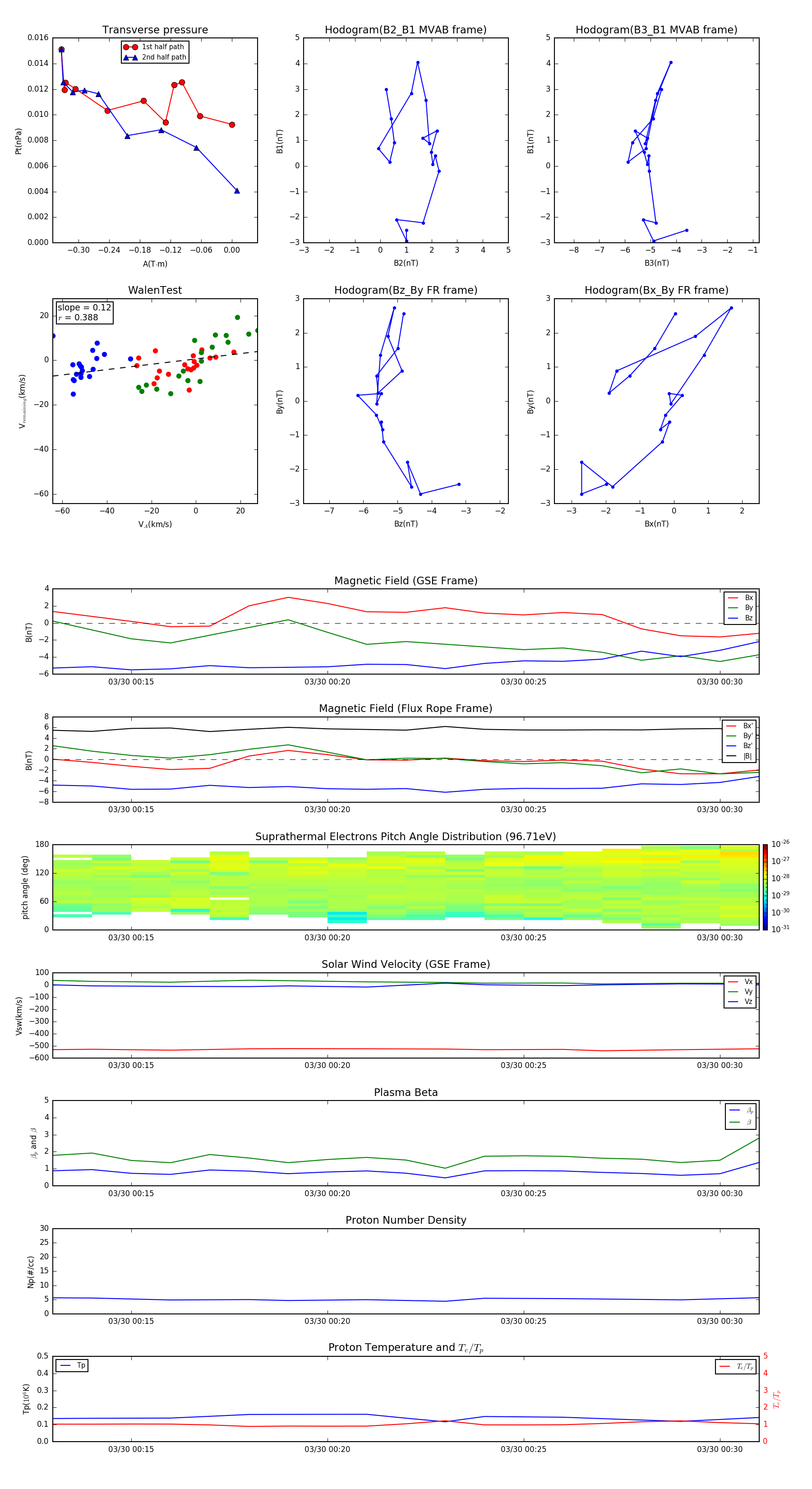
Flux Rope in 2013

Flux Rope Event 2013-03-30 00:13 ~ 2013-03-30 00:31 (19 minutes)


plot