HOME   LIST
‹–   –›

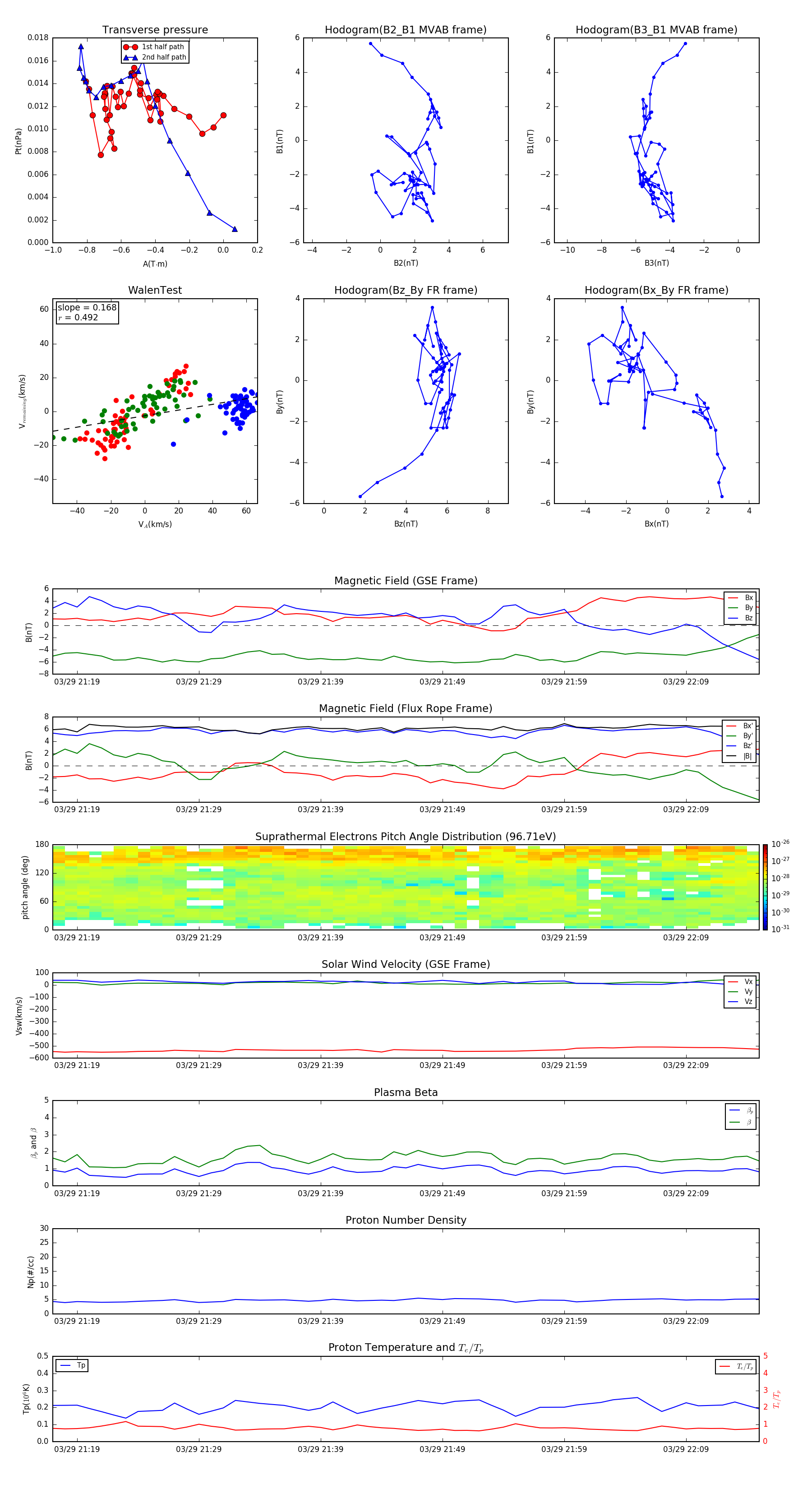
Flux Rope in 2013

Flux Rope Event 2013-03-29 21:17 ~ 2013-03-29 22:15 (59 minutes)


plot