HOME   LIST
‹–   –›

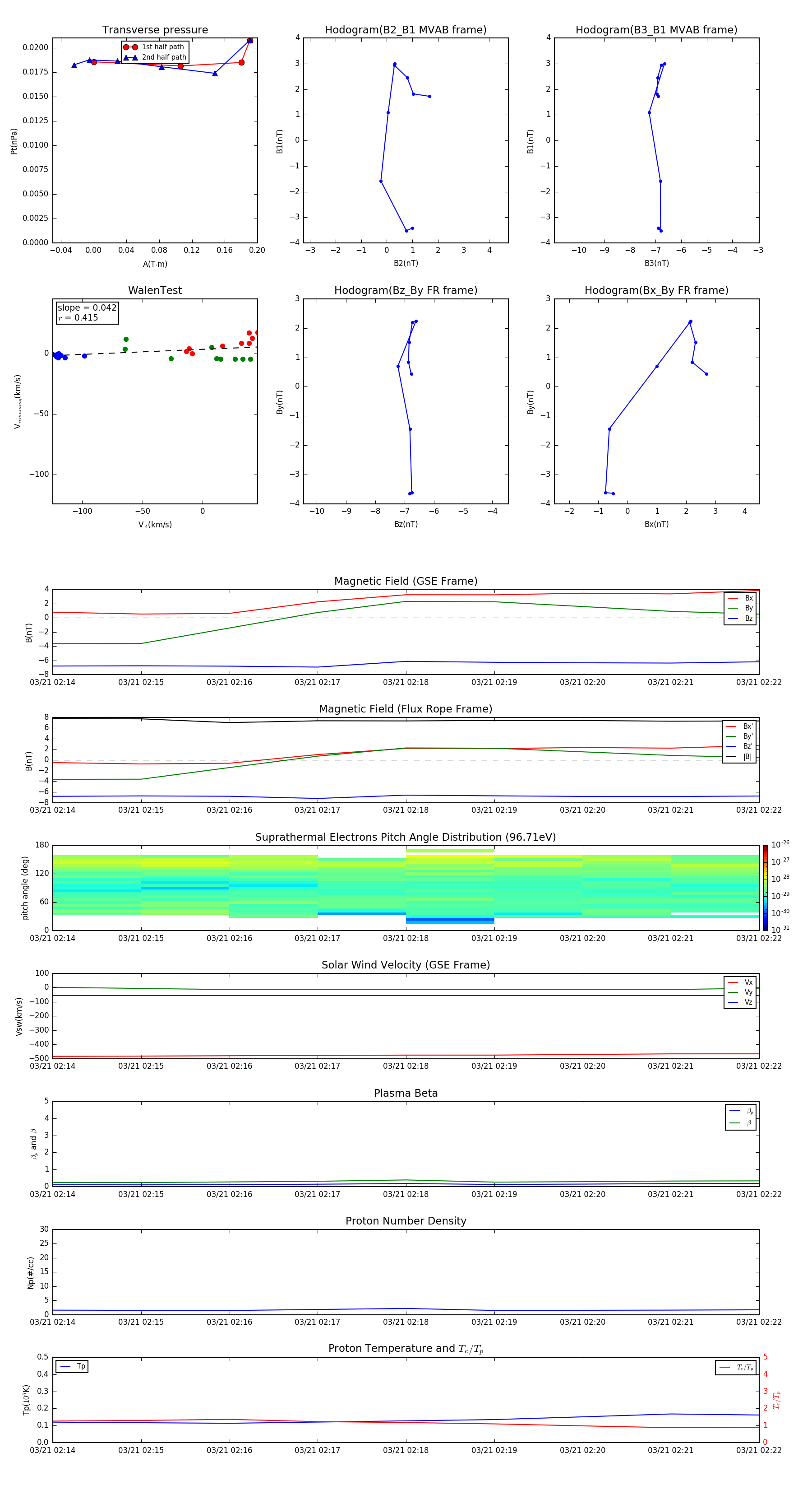
Flux Rope in 2013

Flux Rope Event 2013-03-21 02:14 ~ 2013-03-21 02:22 (9 minutes)


plot