HOME   LIST
‹–   –›

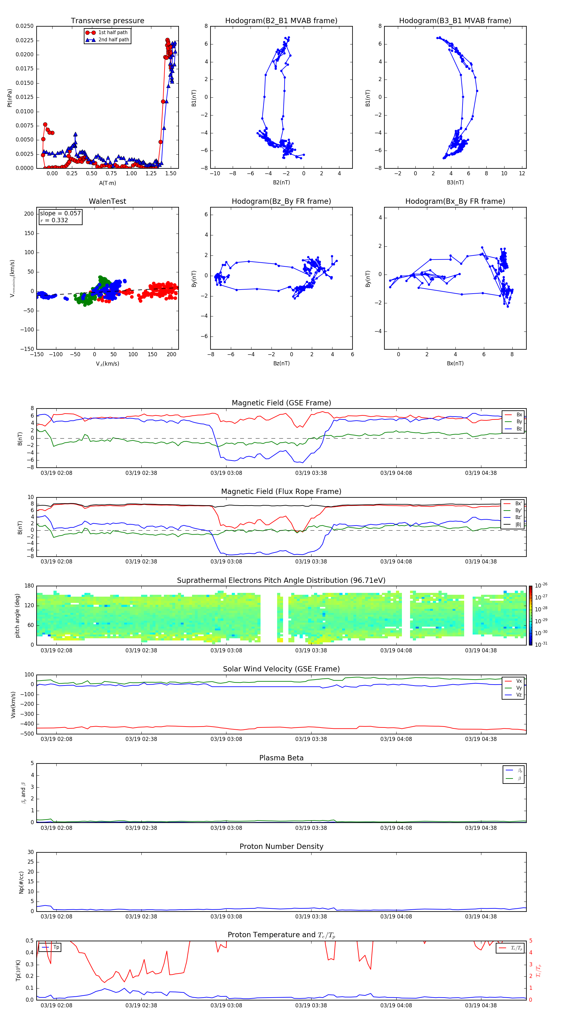
Flux Rope in 2013

Flux Rope Event 2013-03-19 02:01 ~ 2013-03-19 04:54 (174 minutes)


plot