HOME   LIST
‹–   –›

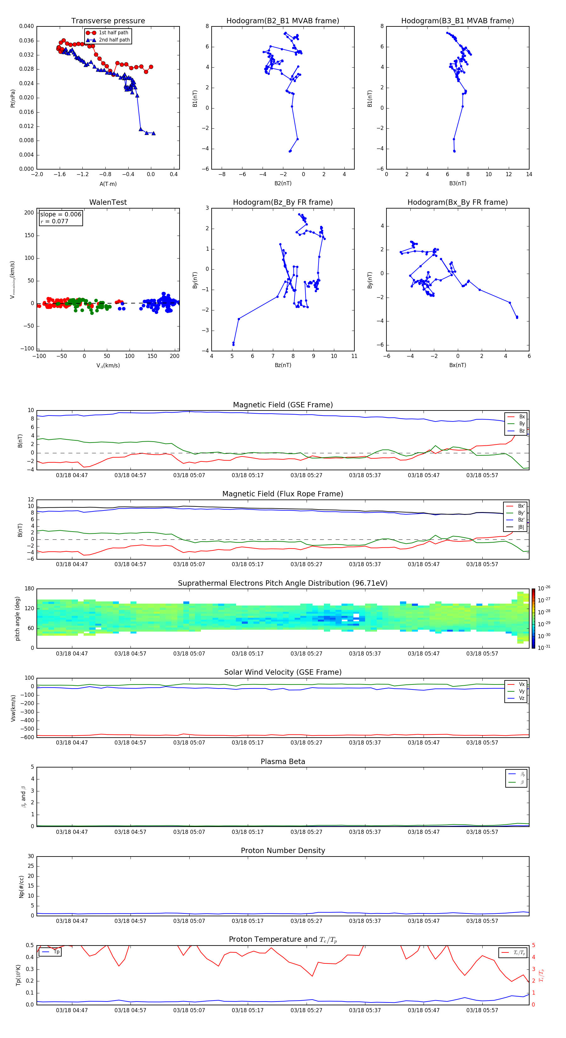
Flux Rope in 2013

Flux Rope Event 2013-03-18 04:41 ~ 2013-03-18 06:05 (85 minutes)


plot