HOME   LIST
‹–   –›

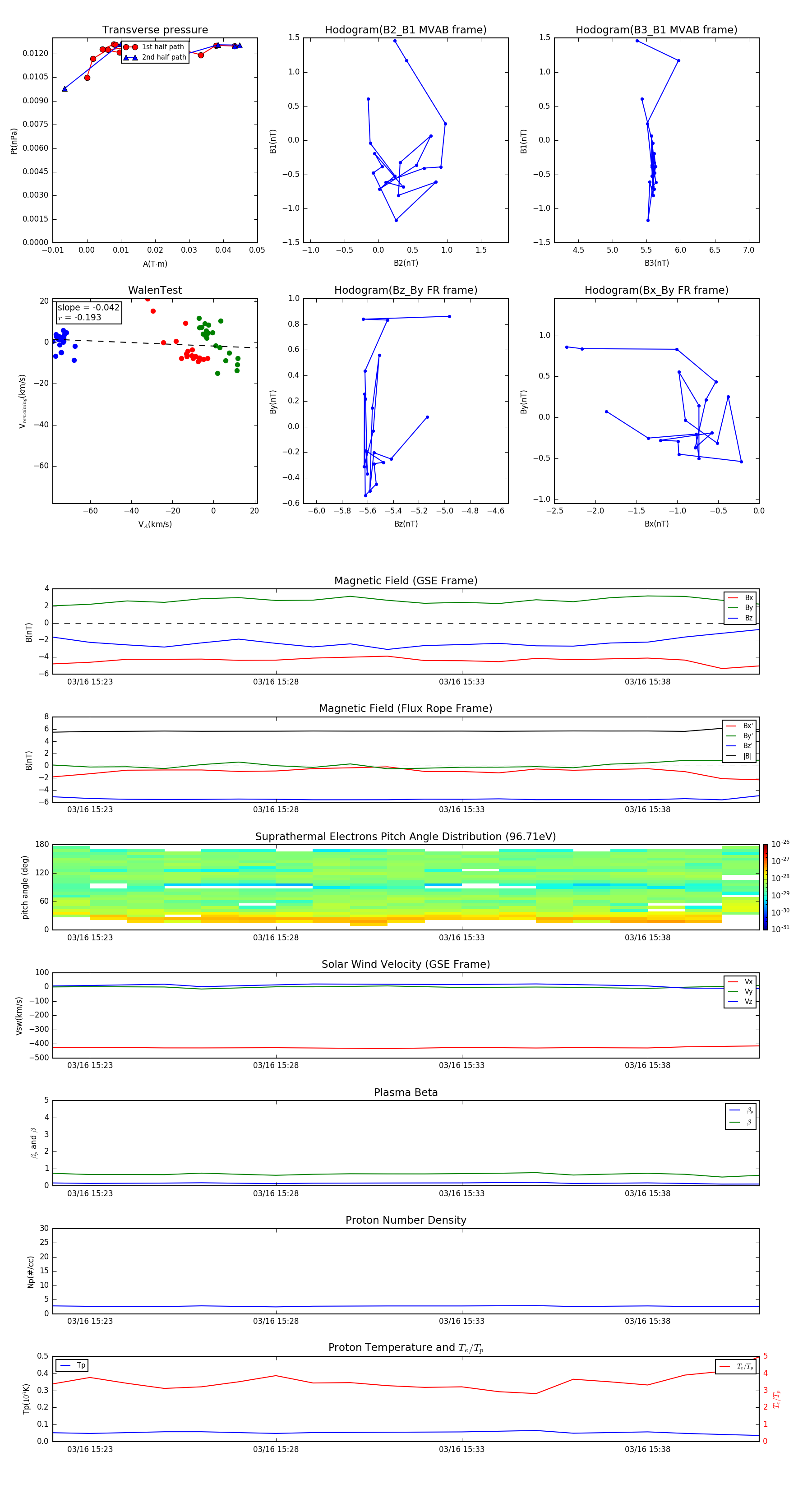
Flux Rope in 2013

Flux Rope Event 2013-03-16 15:22 ~ 2013-03-16 15:41 (20 minutes)


plot