HOME   LIST
‹–   –›

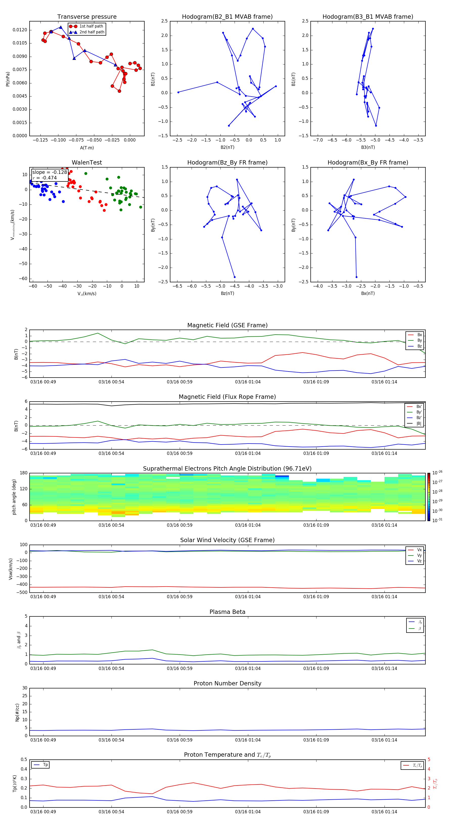
Flux Rope in 2013

Flux Rope Event 2013-03-16 00:48 ~ 2013-03-16 01:17 (30 minutes)


plot