HOME   LIST
‹–   –›

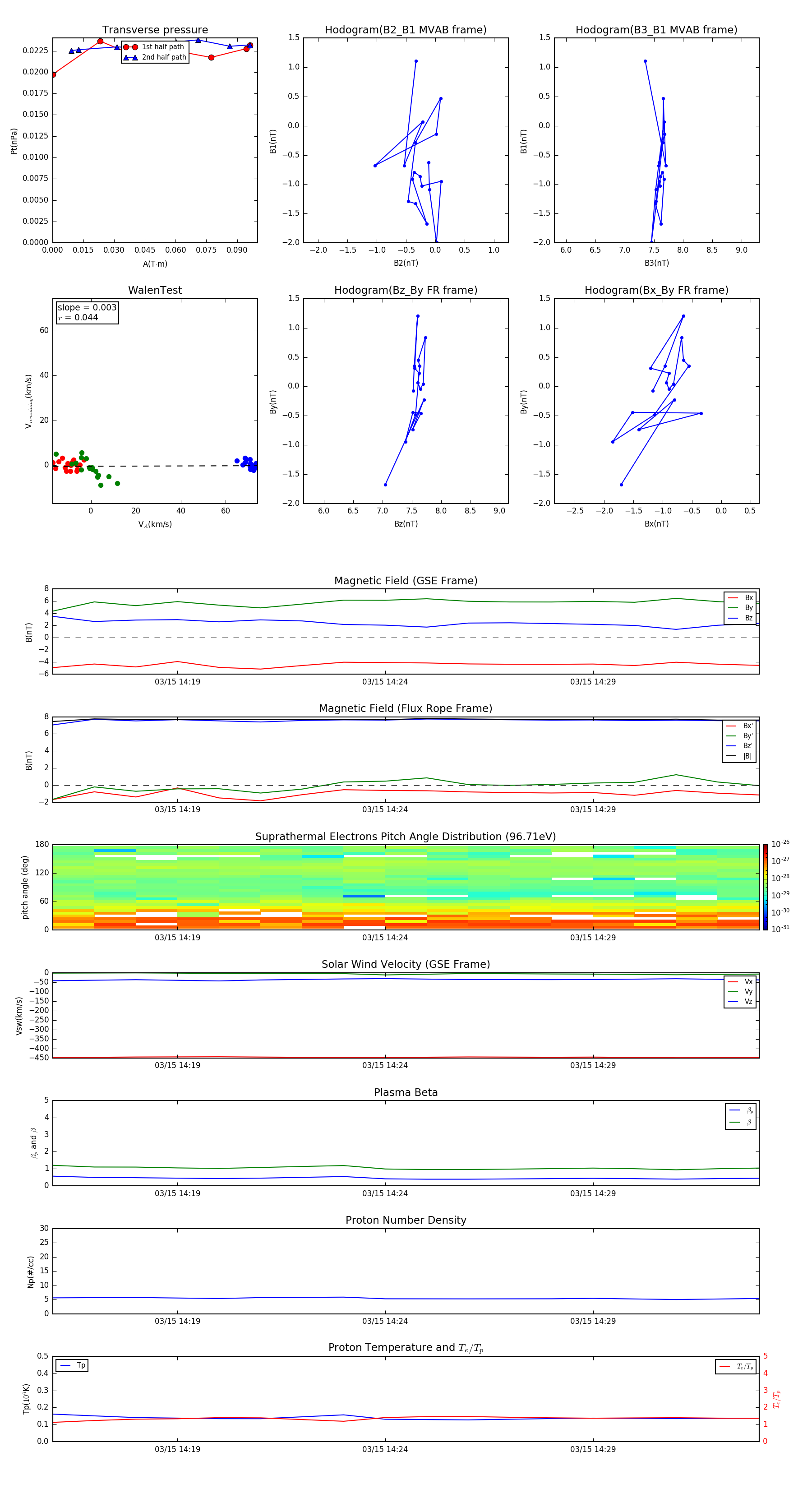
Flux Rope in 2013

Flux Rope Event 2013-03-15 14:16 ~ 2013-03-15 14:33 (18 minutes)


plot