HOME   LIST
‹–   –›

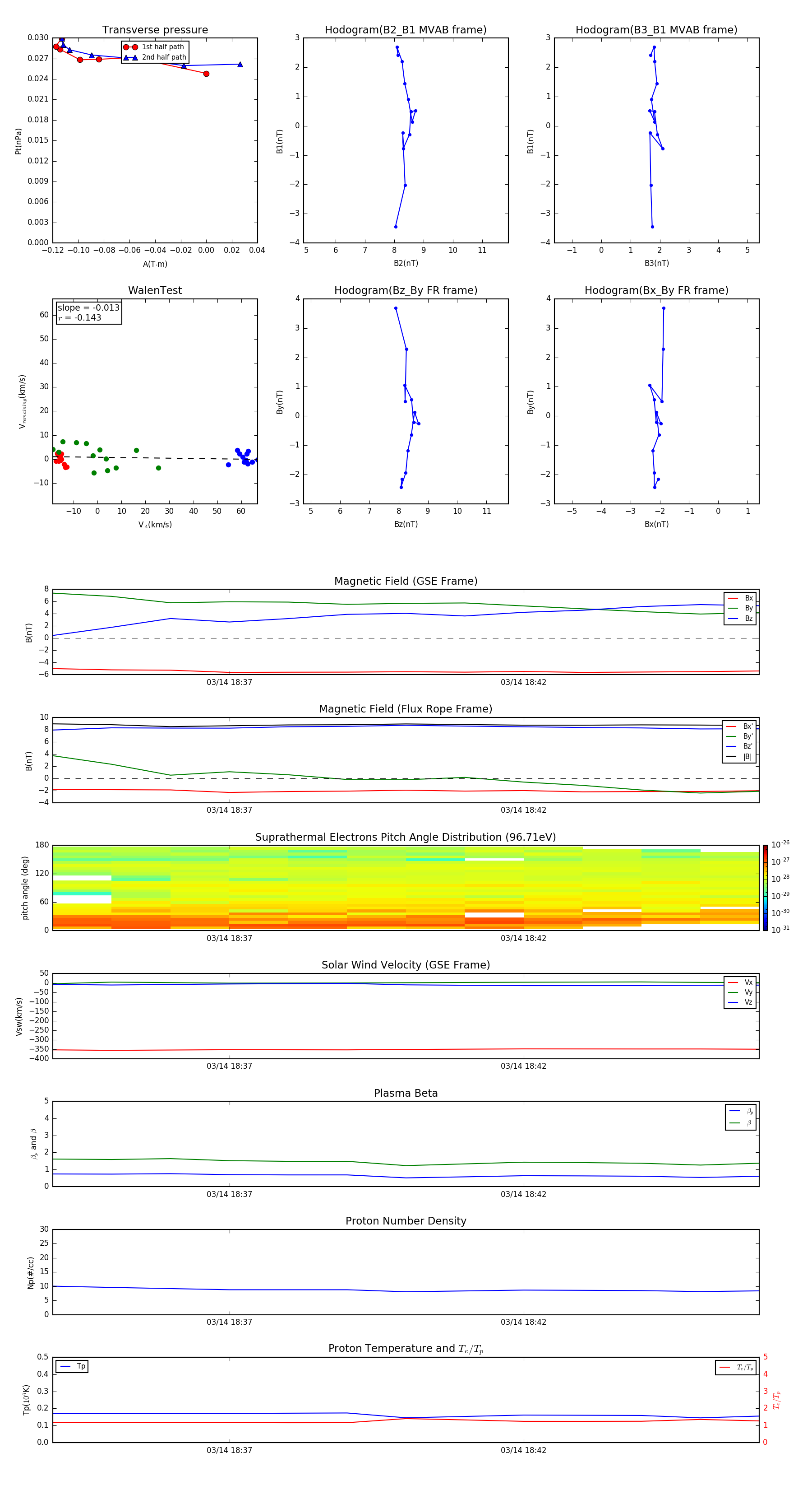
Flux Rope in 2013

Flux Rope Event 2013-03-14 18:34 ~ 2013-03-14 18:46 (13 minutes)


plot