HOME   LIST
‹–   –›

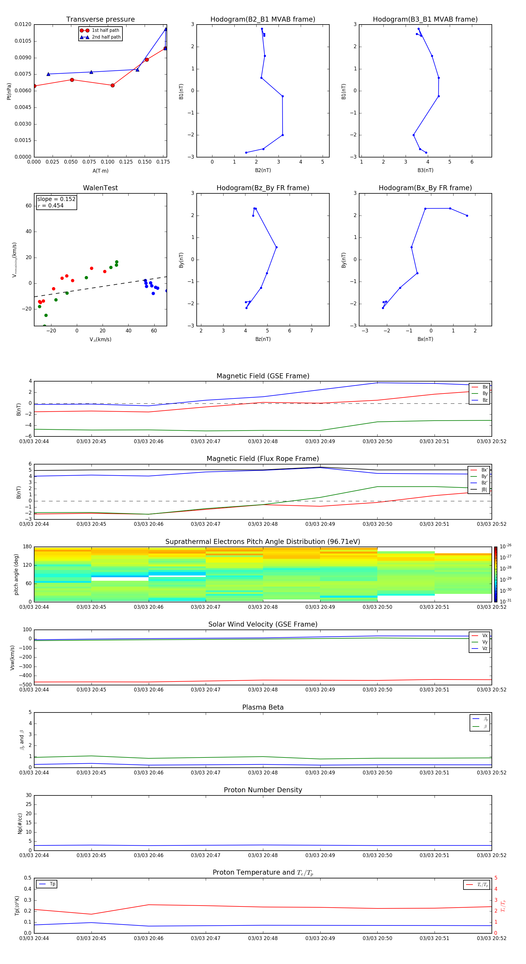
Flux Rope in 2013

Flux Rope Event 2013-03-03 20:44 ~ 2013-03-03 20:52 (9 minutes)


plot