HOME   LIST
‹–   –›

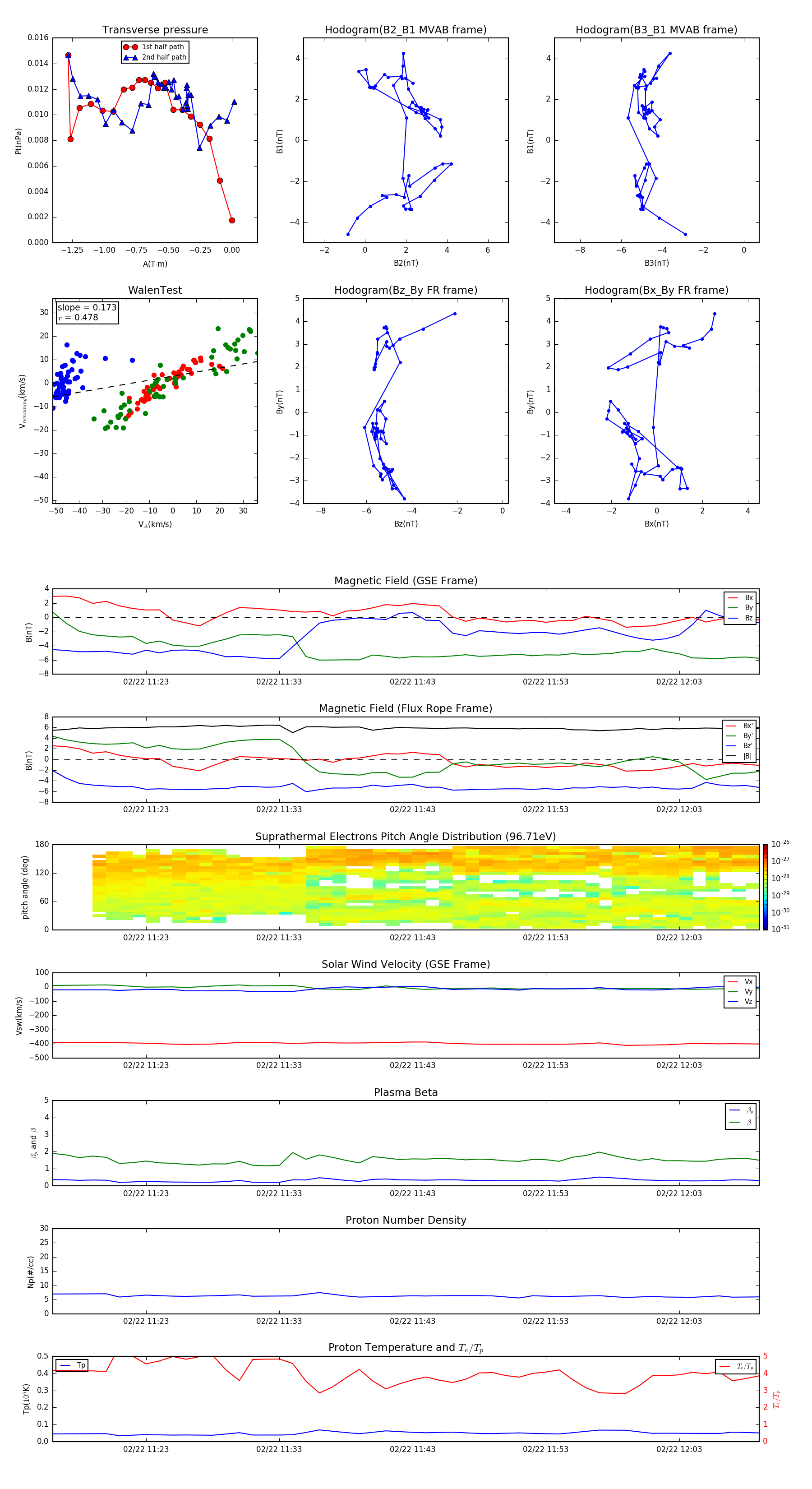
Flux Rope in 2013

Flux Rope Event 2013-02-22 11:16 ~ 2013-02-22 12:09 (54 minutes)


plot