HOME   LIST
‹–   –›

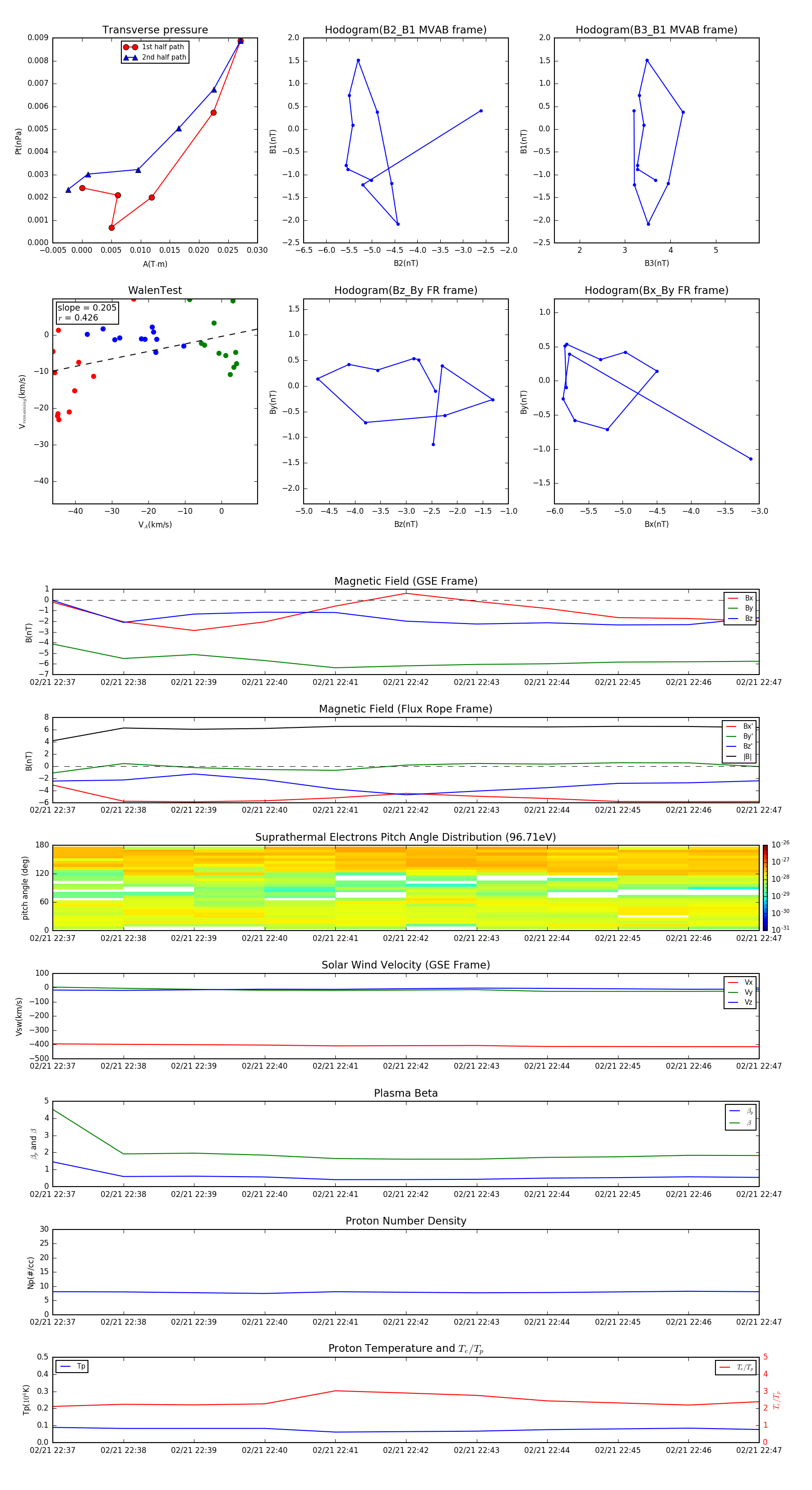
Flux Rope in 2013

Flux Rope Event 2013-02-21 22:37 ~ 2013-02-21 22:47 (11 minutes)


plot