HOME   LIST
‹–   –›

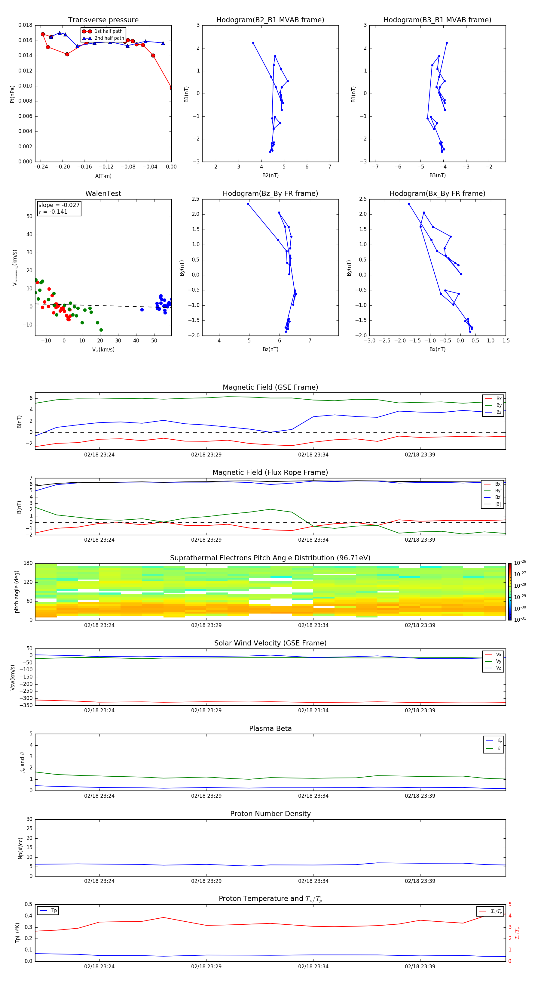
Flux Rope in 2013

Flux Rope Event 2013-02-18 23:21 ~ 2013-02-18 23:43 (23 minutes)


plot