HOME   LIST
‹–   –›

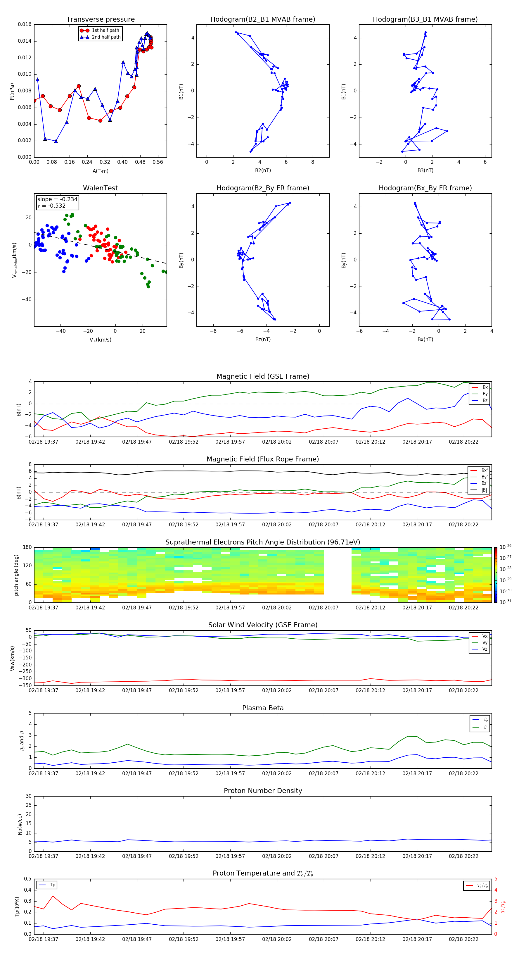
Flux Rope in 2013

Flux Rope Event 2013-02-18 19:36 ~ 2013-02-18 20:25 (50 minutes)


plot