HOME   LIST
‹–   –›

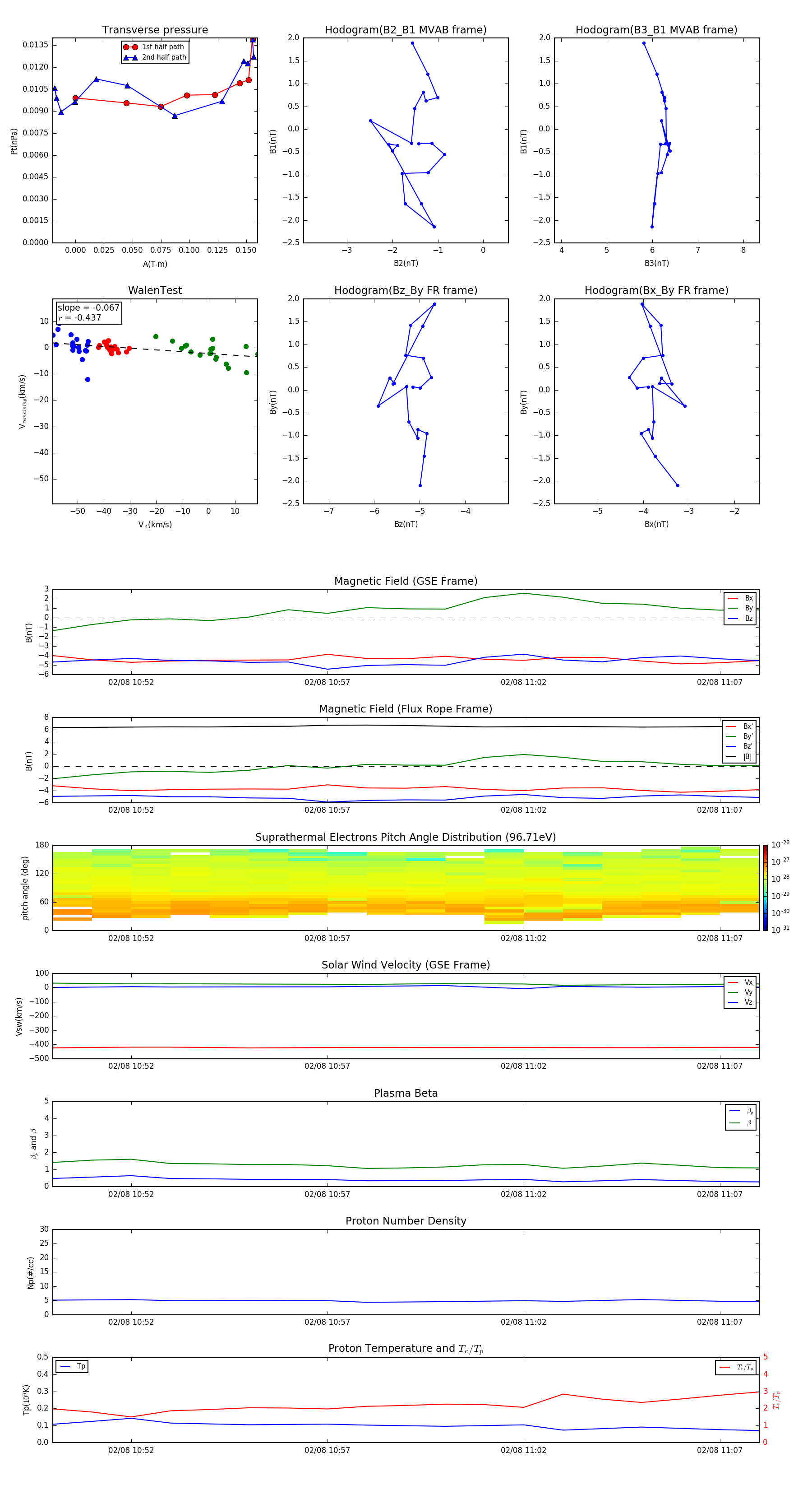
Flux Rope in 2013

Flux Rope Event 2013-02-08 10:50 ~ 2013-02-08 11:08 (19 minutes)


plot