HOME   LIST
‹–   –›

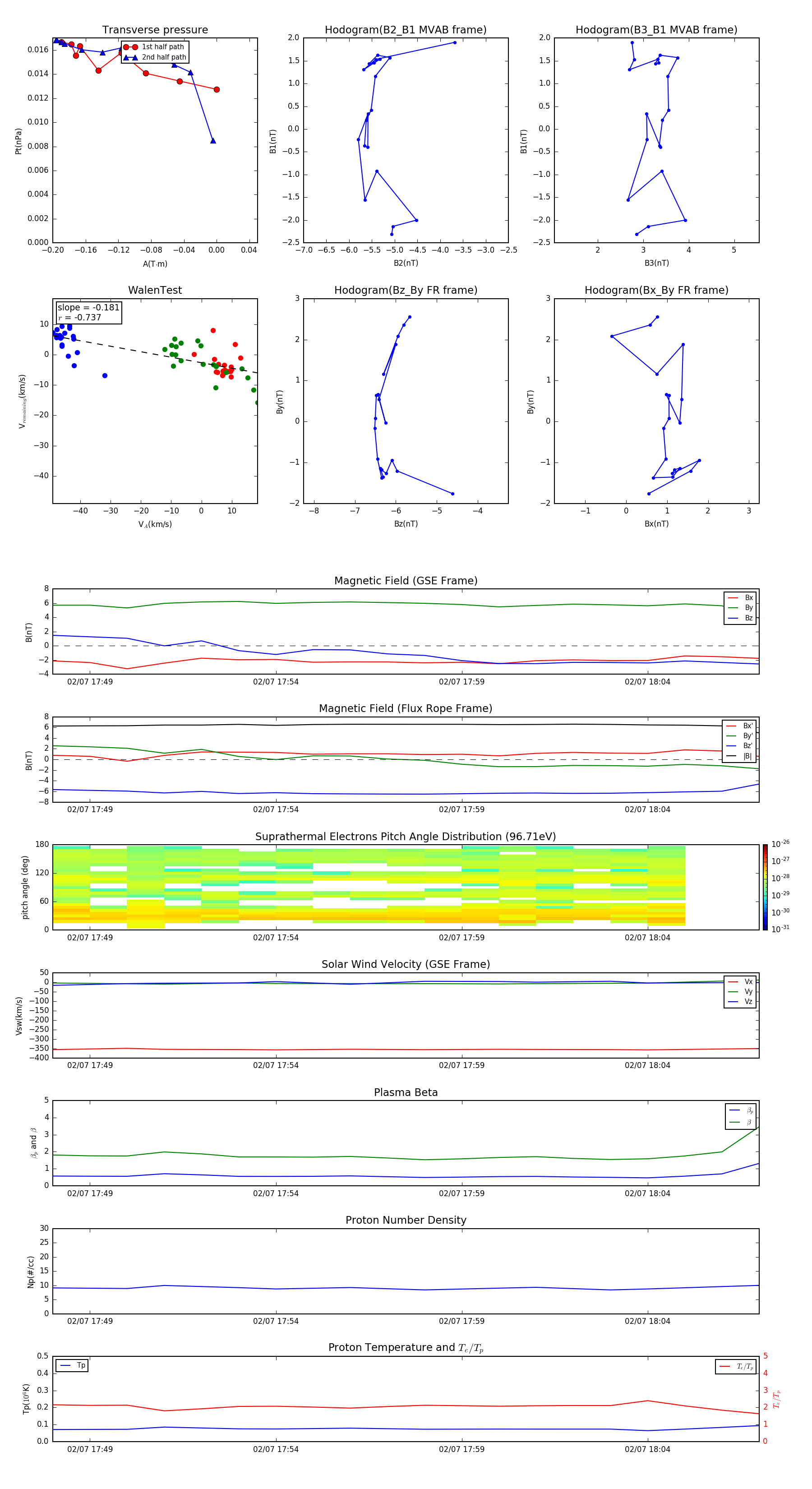
Flux Rope in 2013

Flux Rope Event 2013-02-07 17:48 ~ 2013-02-07 18:07 (20 minutes)


plot