HOME   LIST
‹–   –›

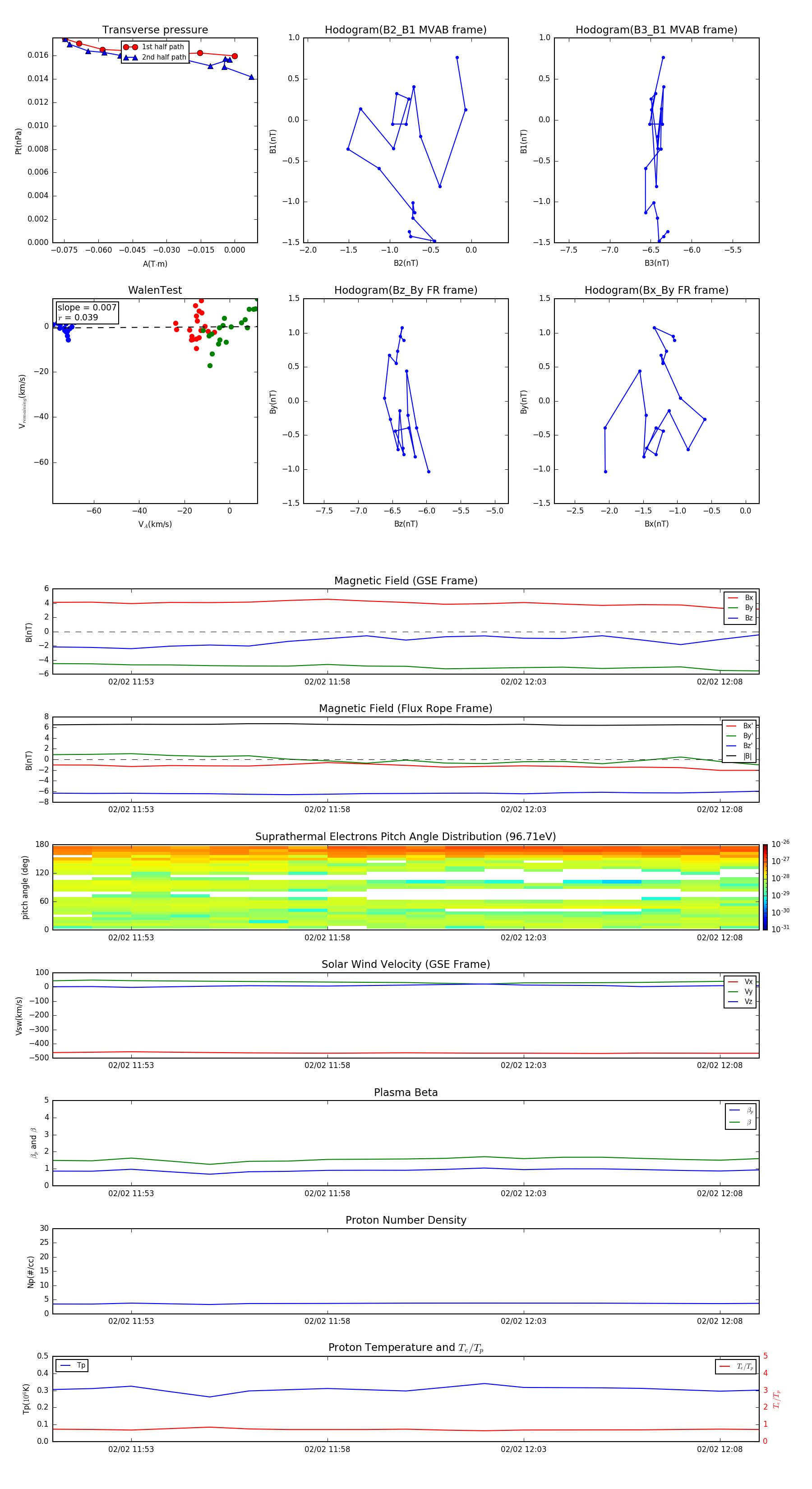
Flux Rope in 2013

Flux Rope Event 2013-02-02 11:51 ~ 2013-02-02 12:09 (19 minutes)


plot