HOME   LIST
‹–   –›

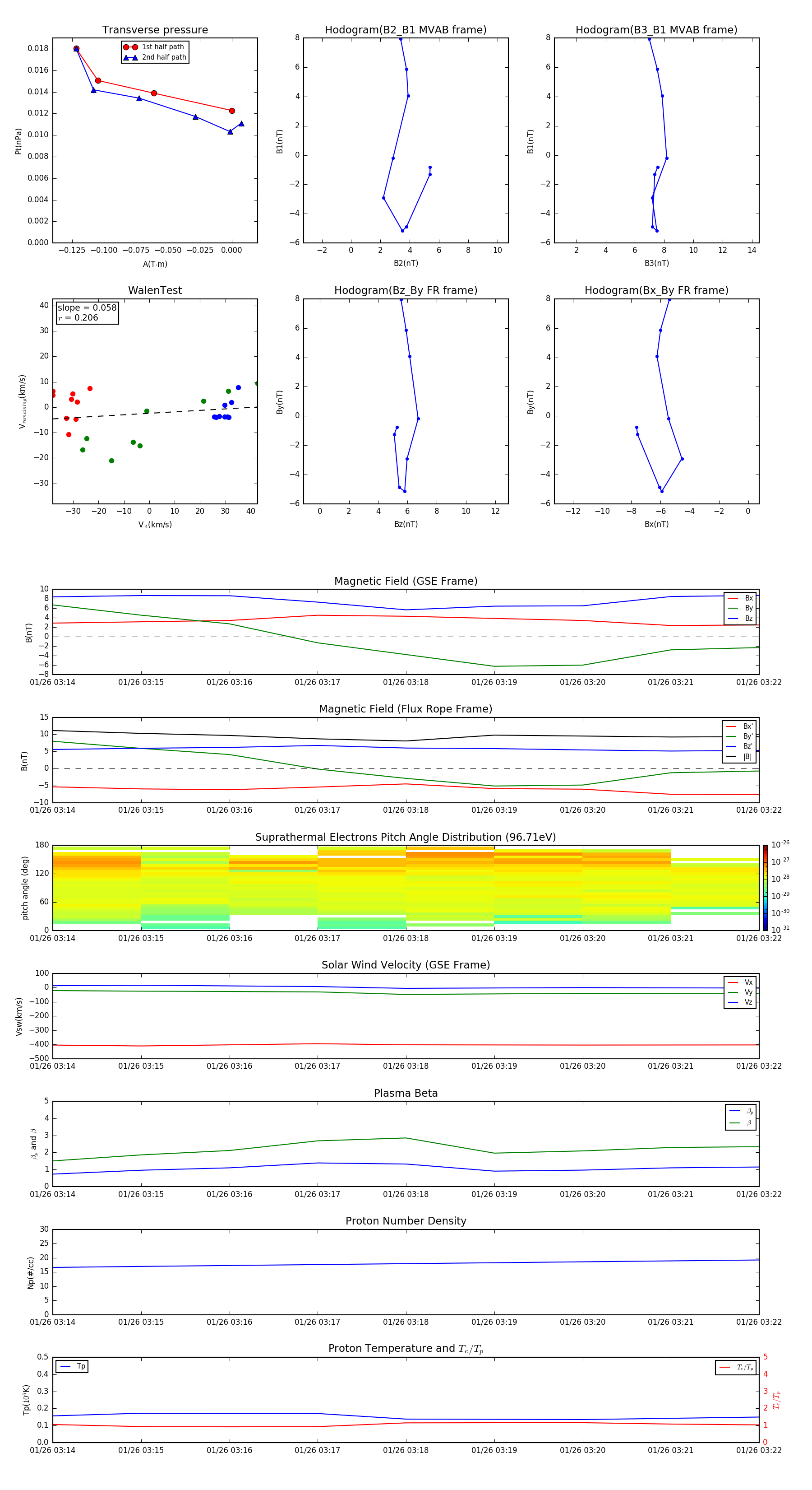
Flux Rope in 2013

Flux Rope Event 2013-01-26 03:14 ~ 2013-01-26 03:22 (9 minutes)


plot