HOME   LIST
‹–   –›

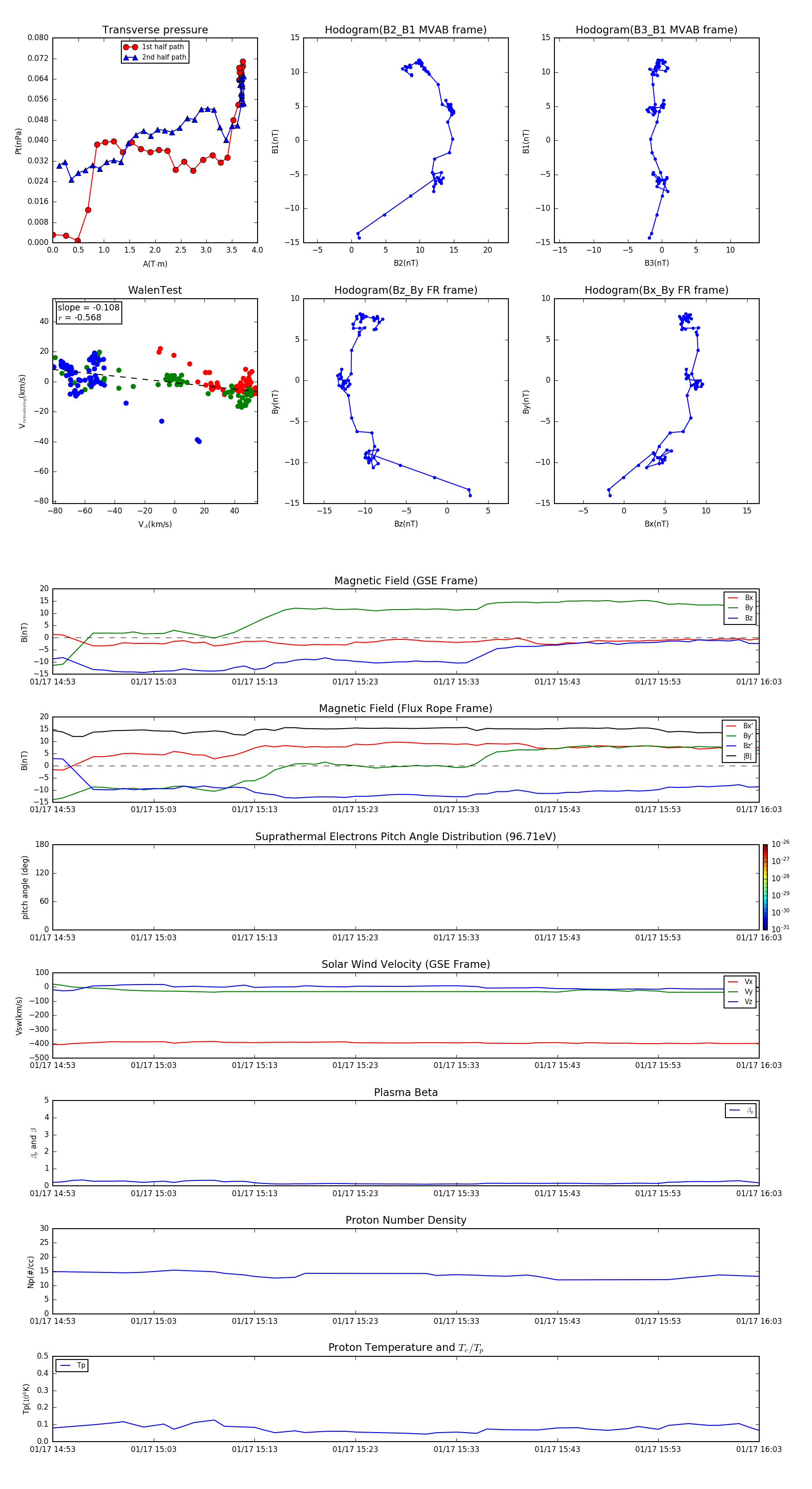
Flux Rope in 2013

Flux Rope Event 2013-01-17 14:53 ~ 2013-01-17 16:03 (71 minutes)


plot