HOME   LIST
‹–   –›

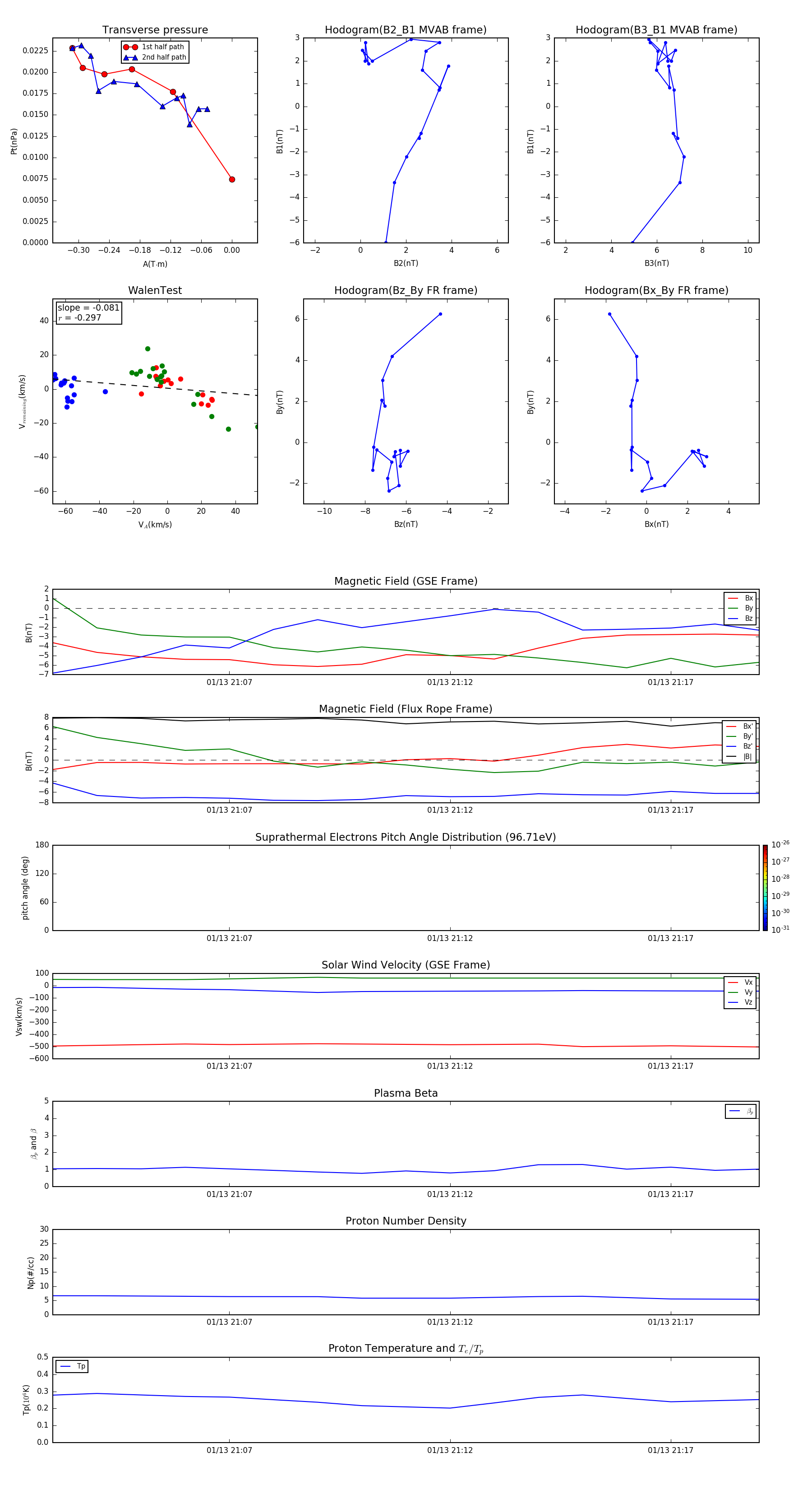
Flux Rope in 2013

Flux Rope Event 2013-01-13 21:03 ~ 2013-01-13 21:19 (17 minutes)


plot