HOME   LIST
‹–   –›

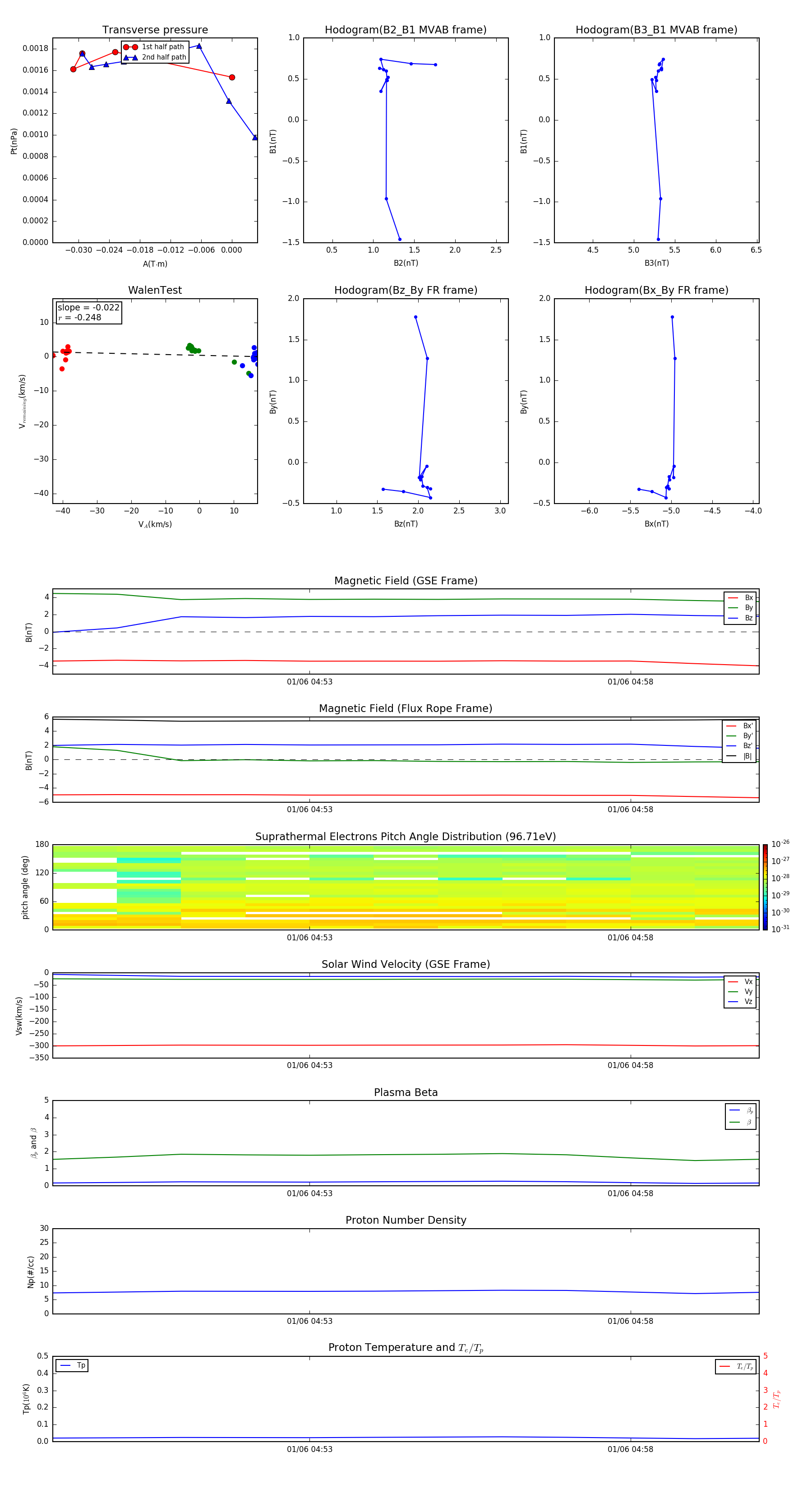
Flux Rope in 2013

Flux Rope Event 2013-01-06 04:49 ~ 2013-01-06 05:00 (12 minutes)


plot