HOME   LIST
‹–   –›

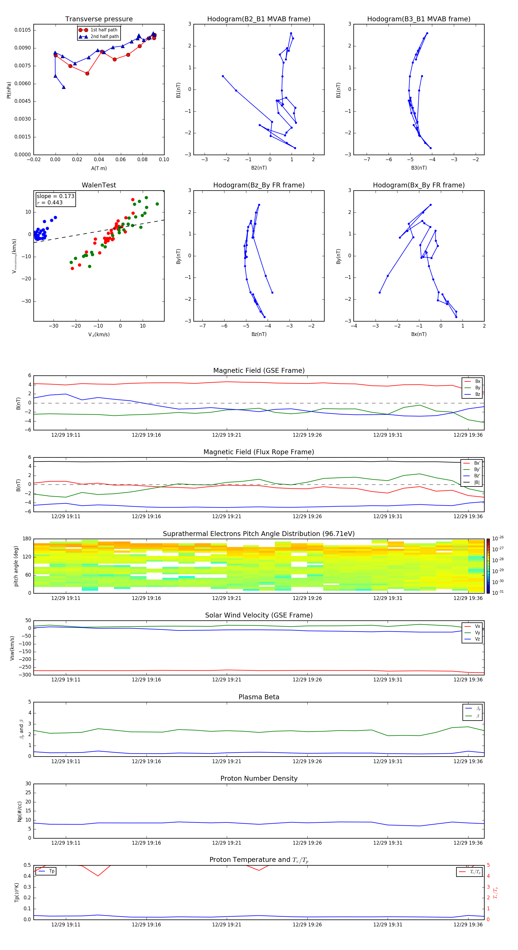
Flux Rope in 2012

Flux Rope Event 2012-12-29 19:09 ~ 2012-12-29 19:37 (29 minutes)


plot