HOME   LIST
‹–   –›

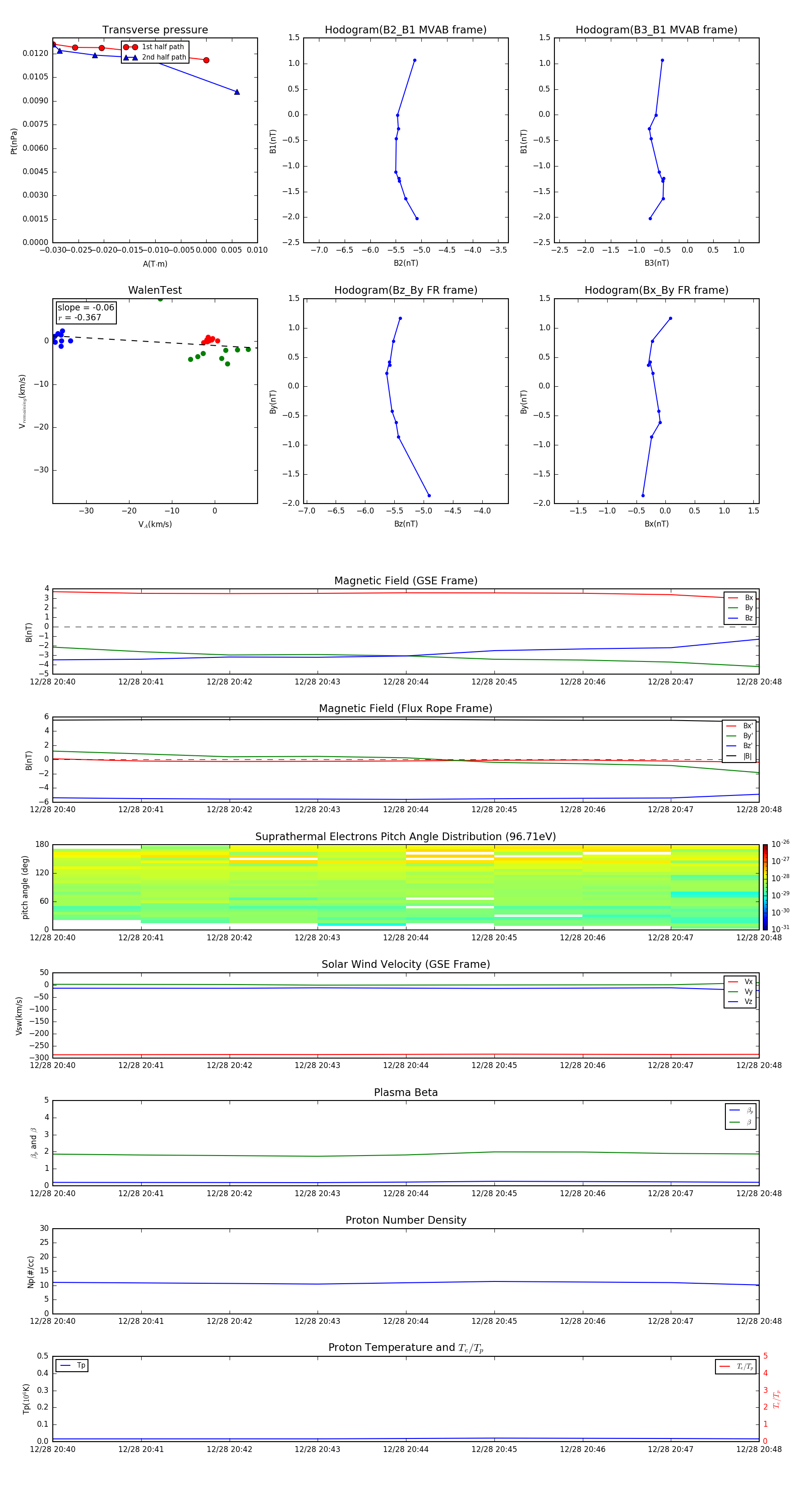
Flux Rope in 2012

Flux Rope Event 2012-12-28 20:40 ~ 2012-12-28 20:48 (9 minutes)


plot