HOME   LIST
‹–   –›

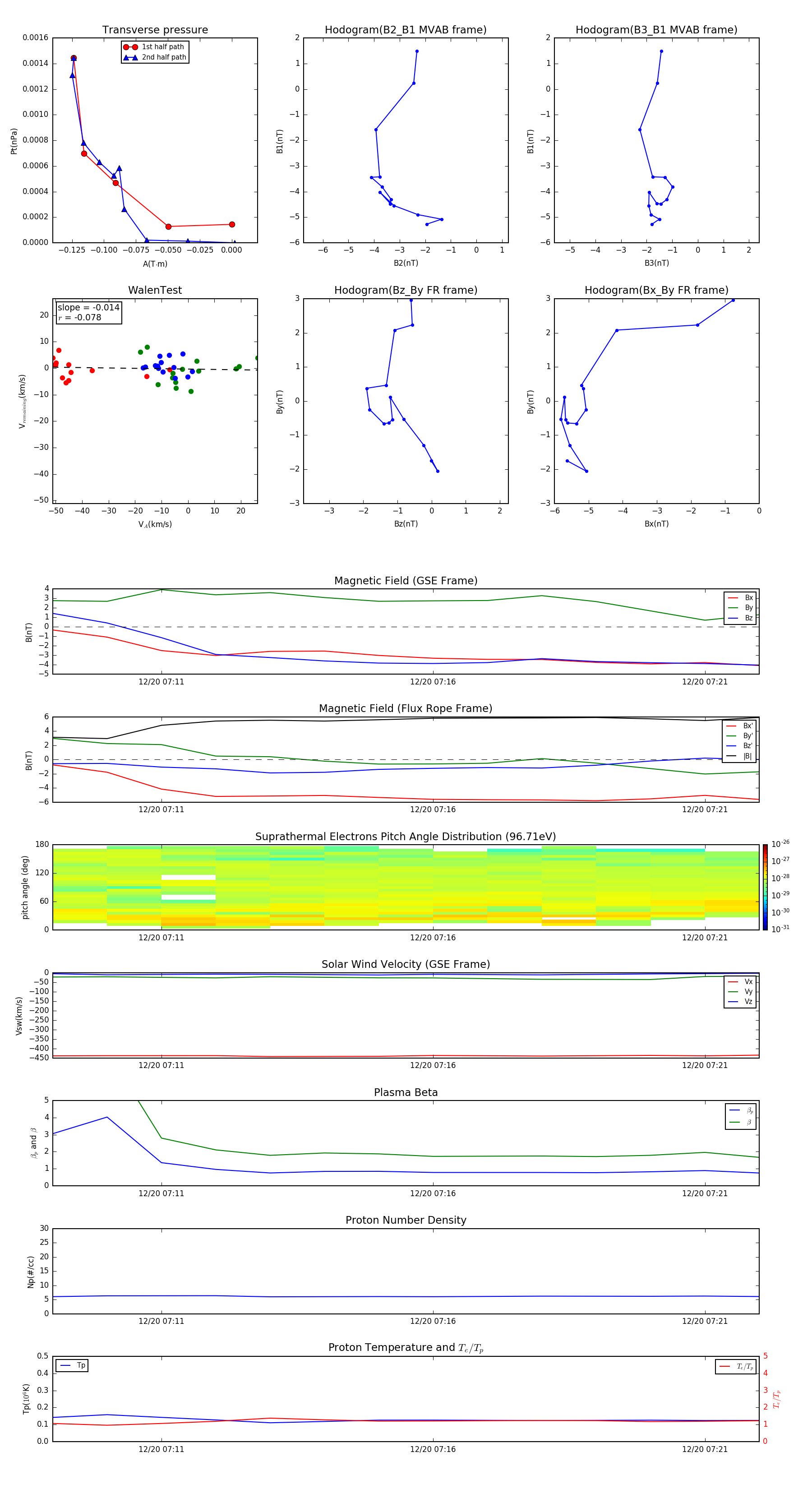
Flux Rope in 2012

Flux Rope Event 2012-12-20 07:09 ~ 2012-12-20 07:22 (14 minutes)


plot