HOME   LIST
‹–   –›

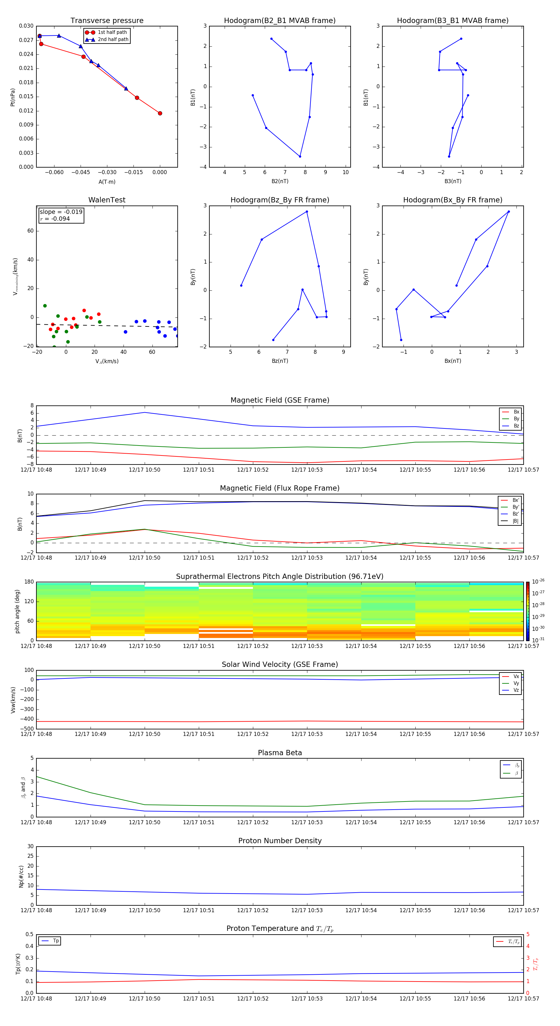
Flux Rope in 2012

Flux Rope Event 2012-12-17 10:48 ~ 2012-12-17 10:57 (10 minutes)


plot