HOME   LIST
‹–   –›

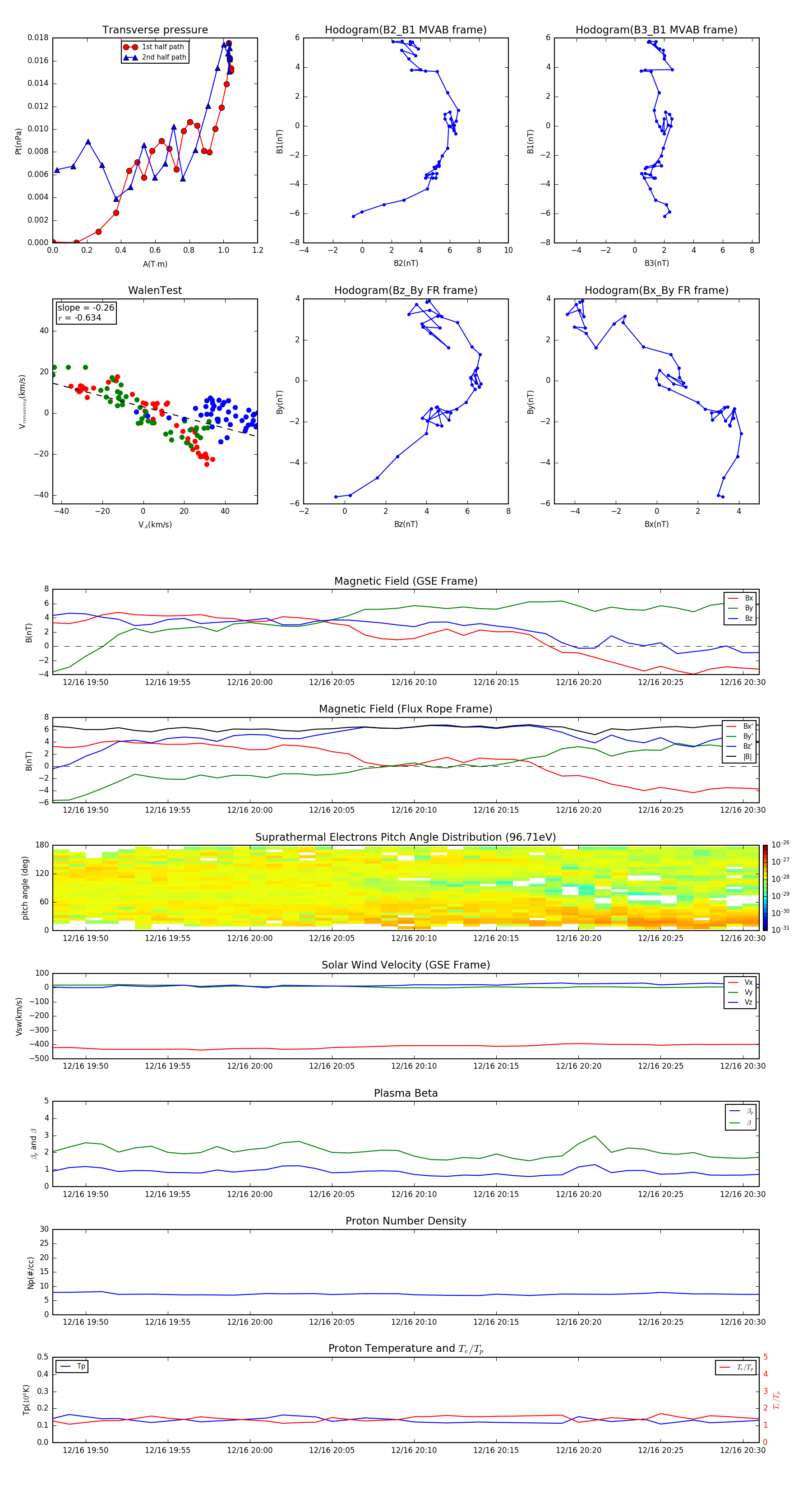
Flux Rope in 2012

Flux Rope Event 2012-12-16 19:48 ~ 2012-12-16 20:31 (44 minutes)


plot