HOME   LIST
‹–   –›

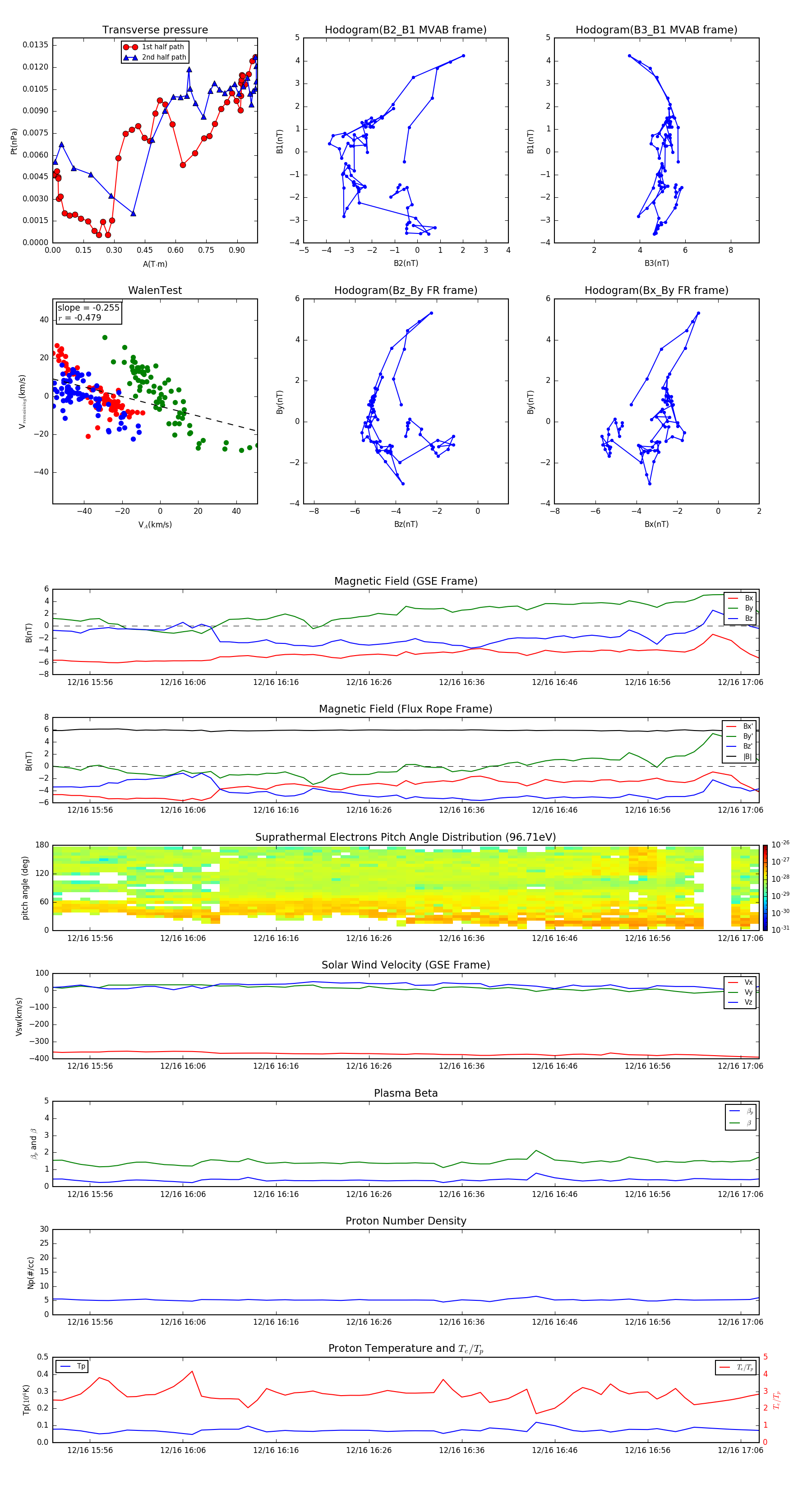
Flux Rope in 2012

Flux Rope Event 2012-12-16 15:52 ~ 2012-12-16 17:08 (77 minutes)


plot