HOME   LIST
‹–   –›

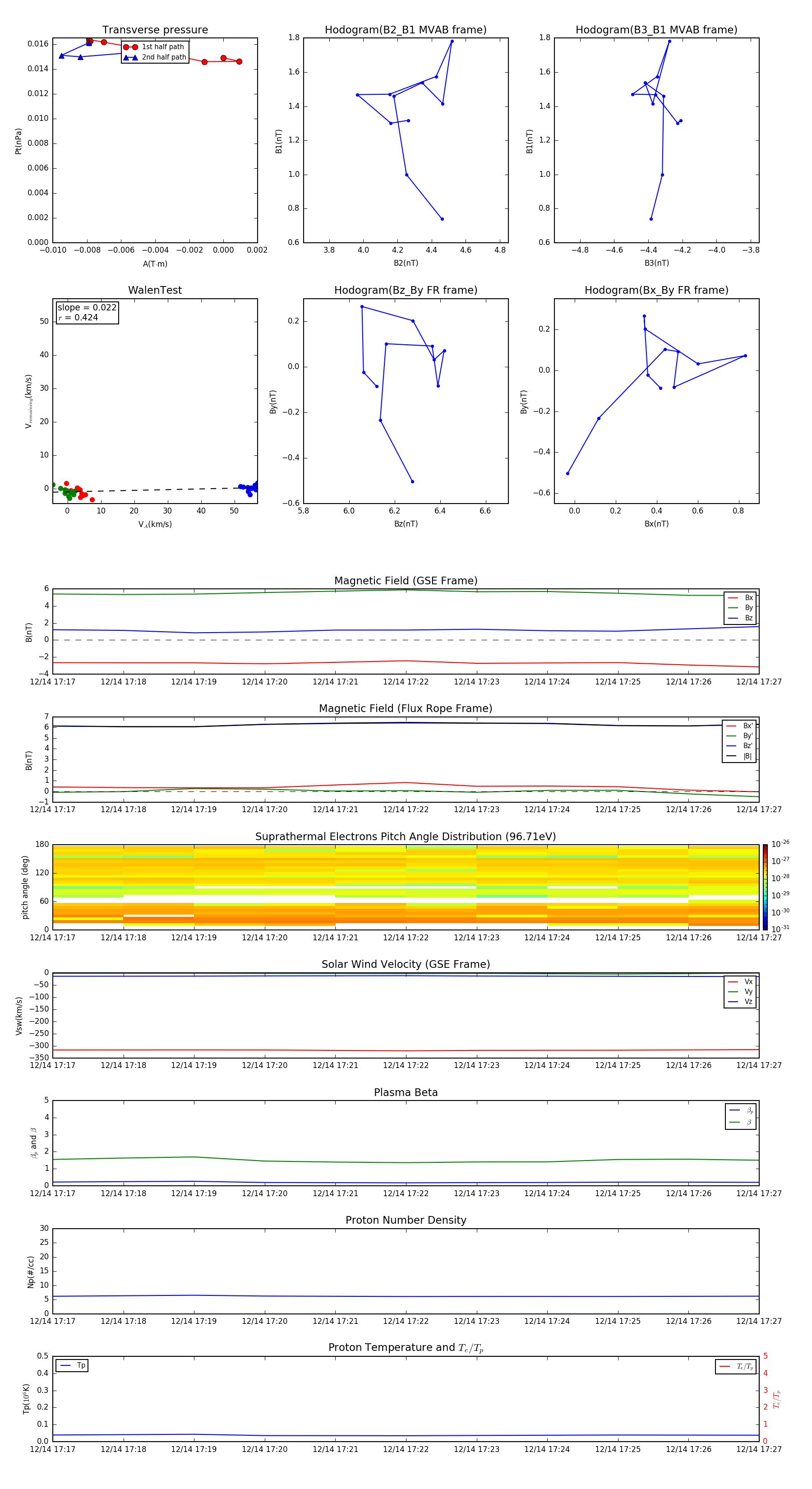
Flux Rope in 2012

Flux Rope Event 2012-12-14 17:17 ~ 2012-12-14 17:27 (11 minutes)


plot