HOME   LIST
‹–   –›

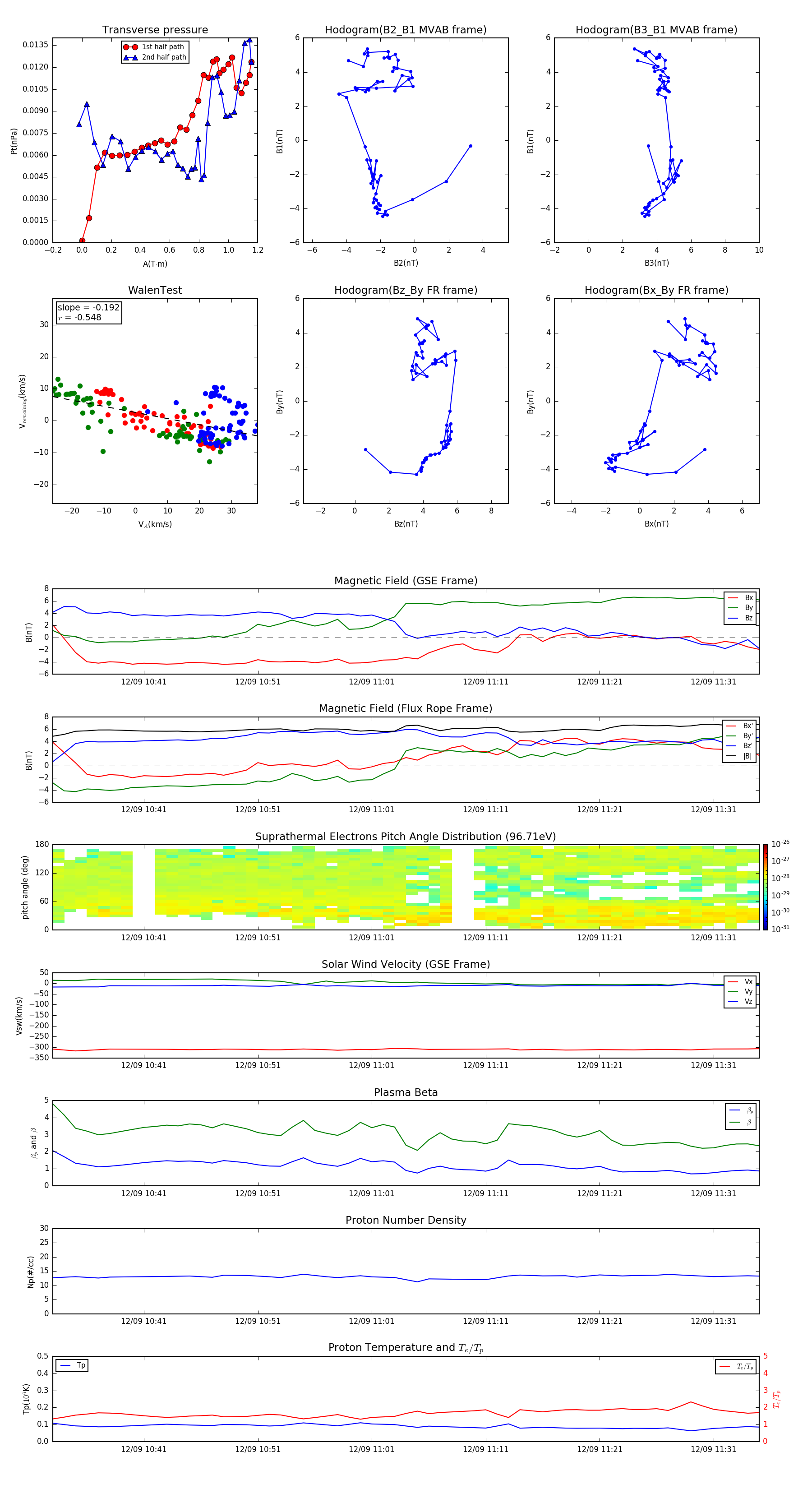
Flux Rope in 2012

Flux Rope Event 2012-12-09 10:33 ~ 2012-12-09 11:35 (63 minutes)


plot