HOME   LIST
‹–   –›

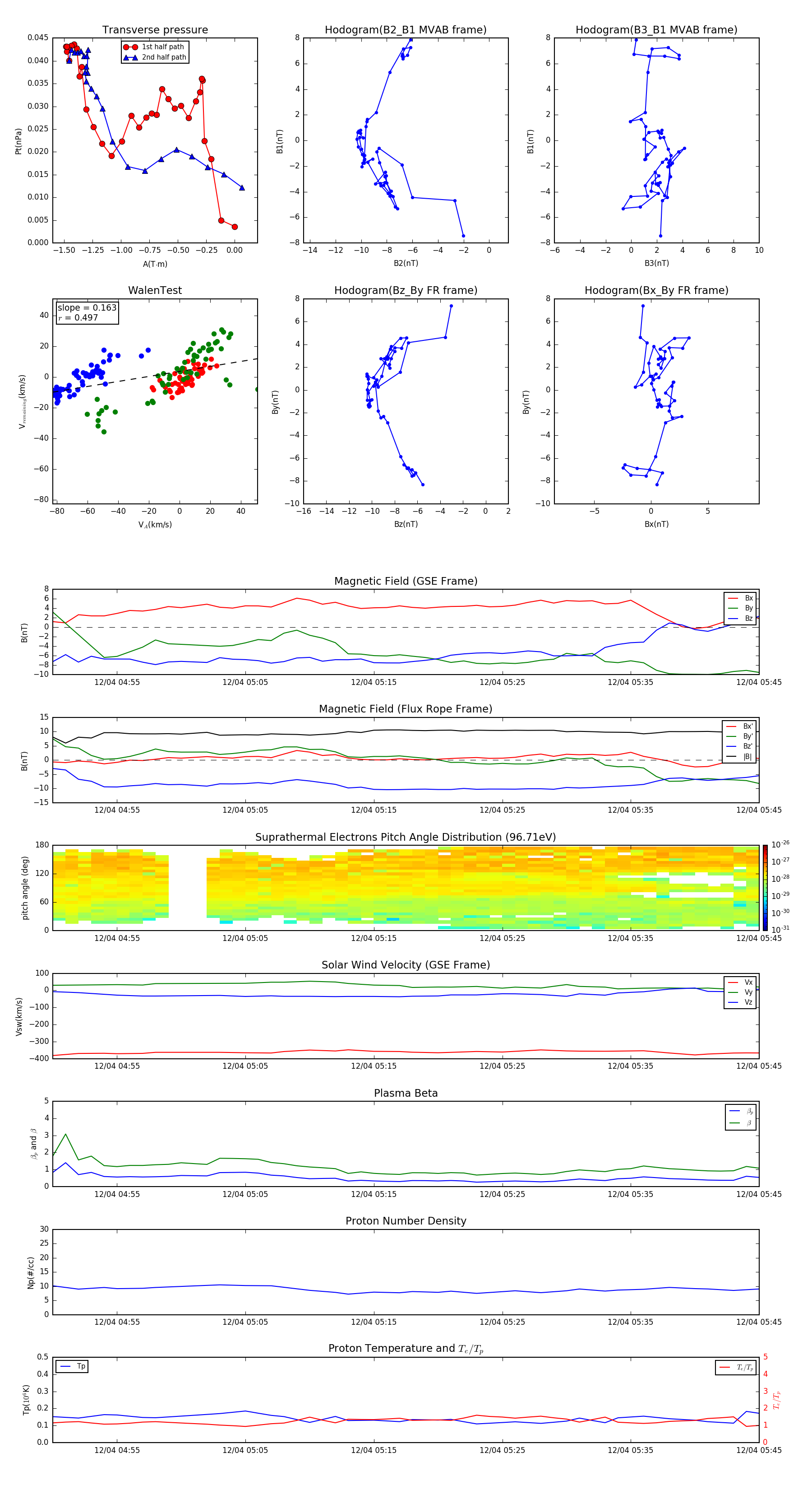
Flux Rope in 2012

Flux Rope Event 2012-12-04 04:50 ~ 2012-12-04 05:45 (56 minutes)


plot