HOME   LIST
‹–   –›

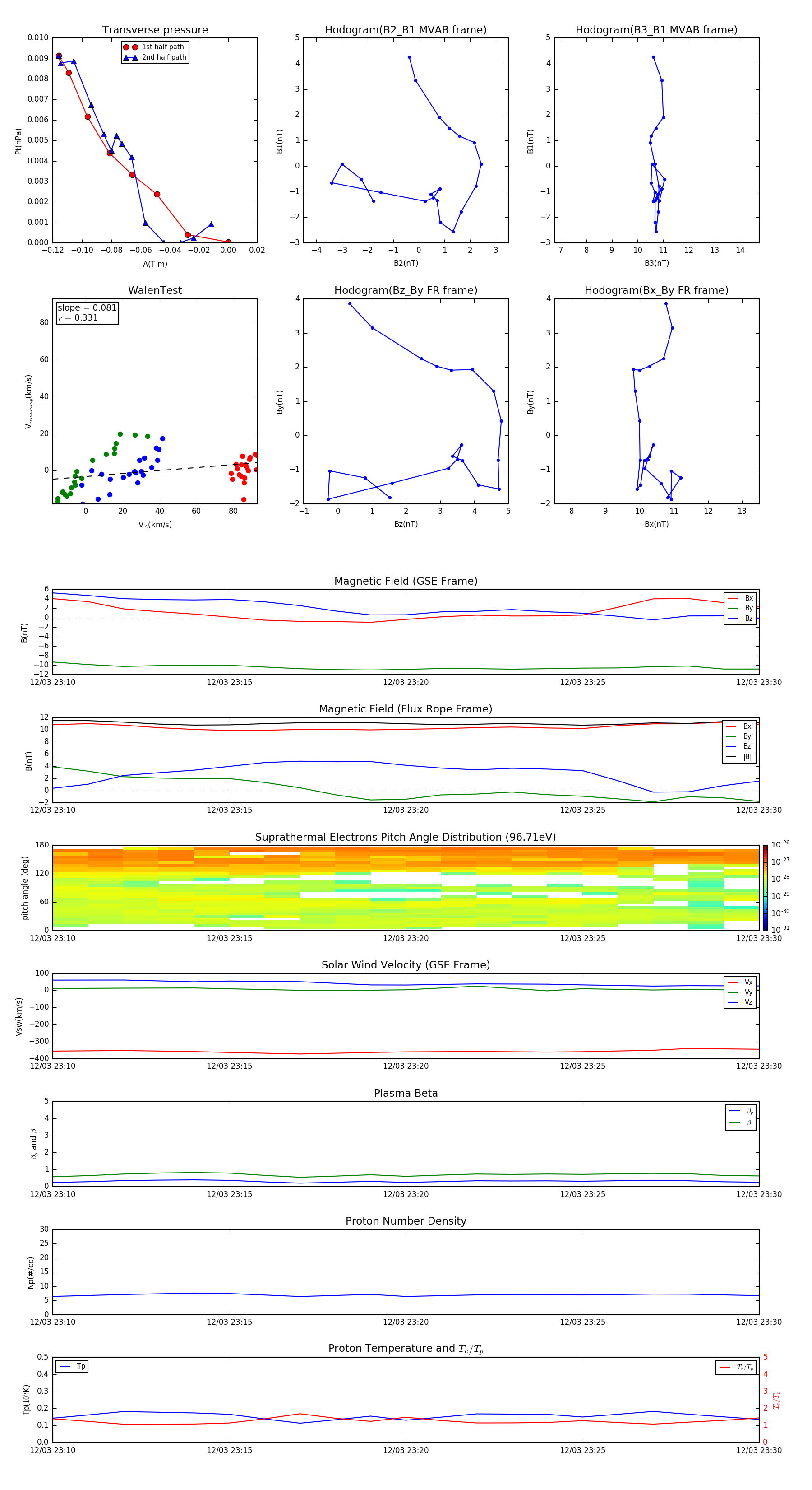
Flux Rope in 2012

Flux Rope Event 2012-12-03 23:10 ~ 2012-12-03 23:30 (21 minutes)


plot