HOME   LIST
‹–   –›

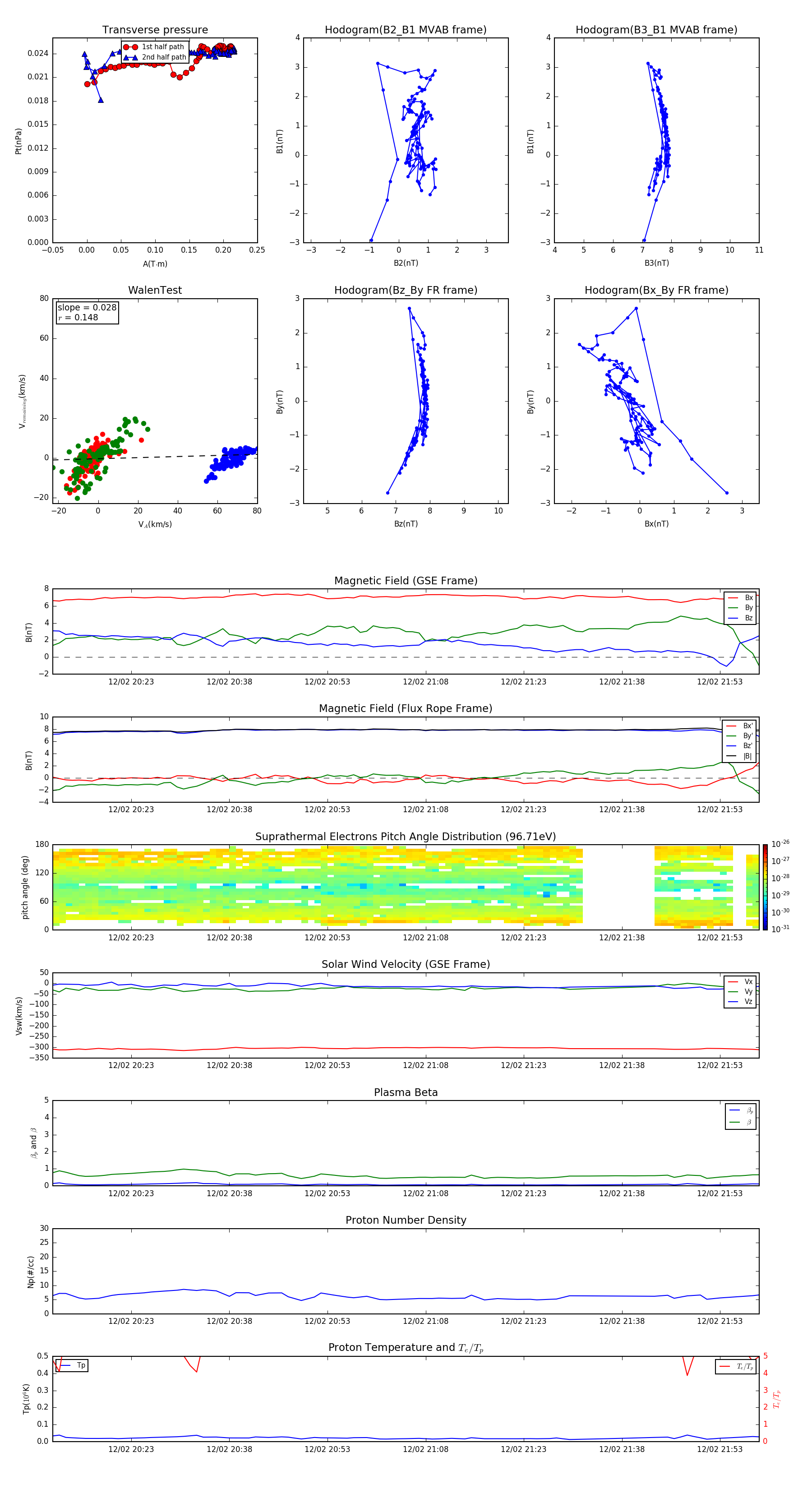
Flux Rope in 2012

Flux Rope Event 2012-12-02 20:11 ~ 2012-12-02 21:59 (109 minutes)


plot