HOME   LIST
‹–   –›

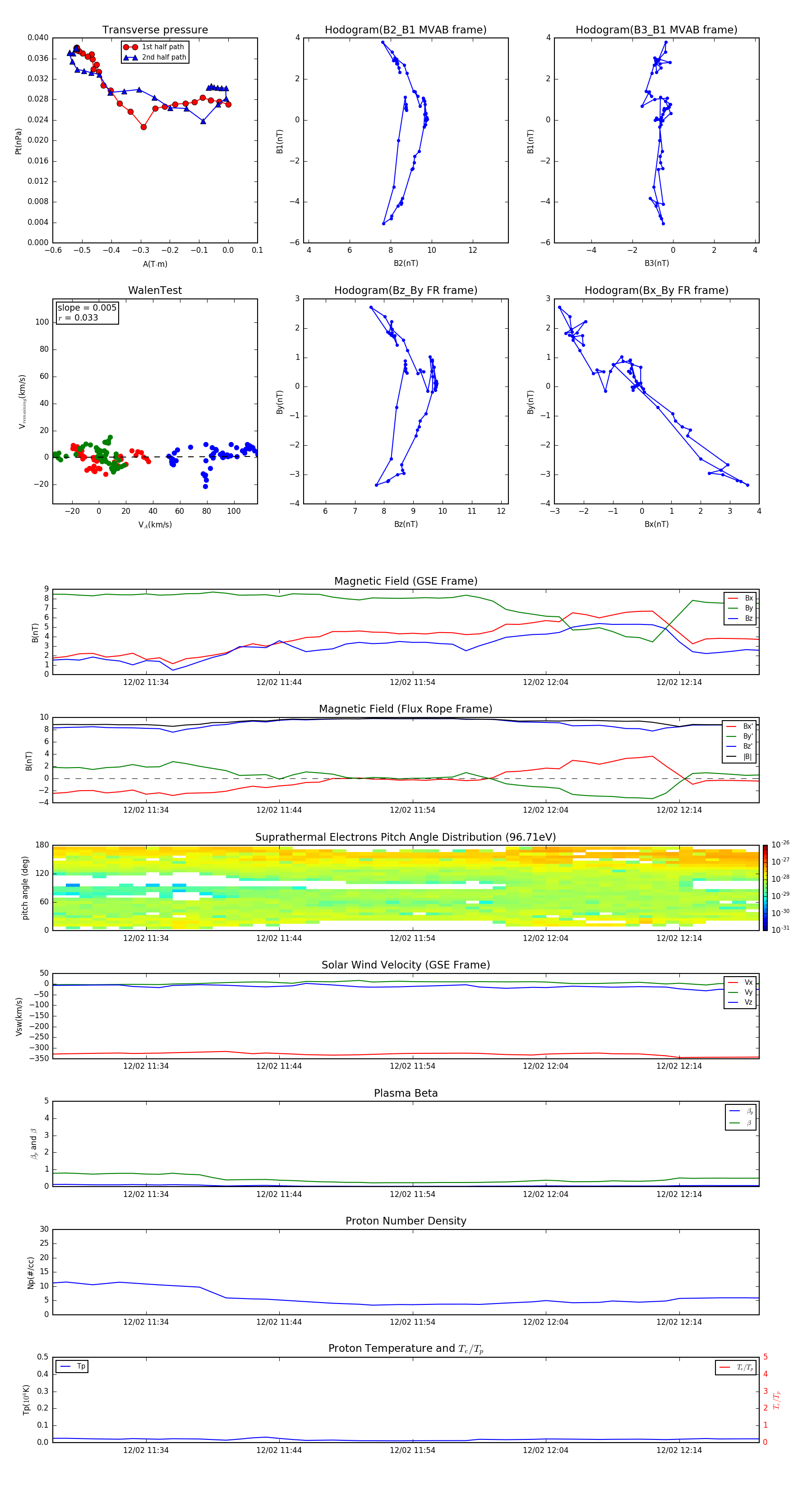
Flux Rope in 2012

Flux Rope Event 2012-12-02 11:27 ~ 2012-12-02 12:20 (54 minutes)


plot