HOME   LIST
‹–   –›

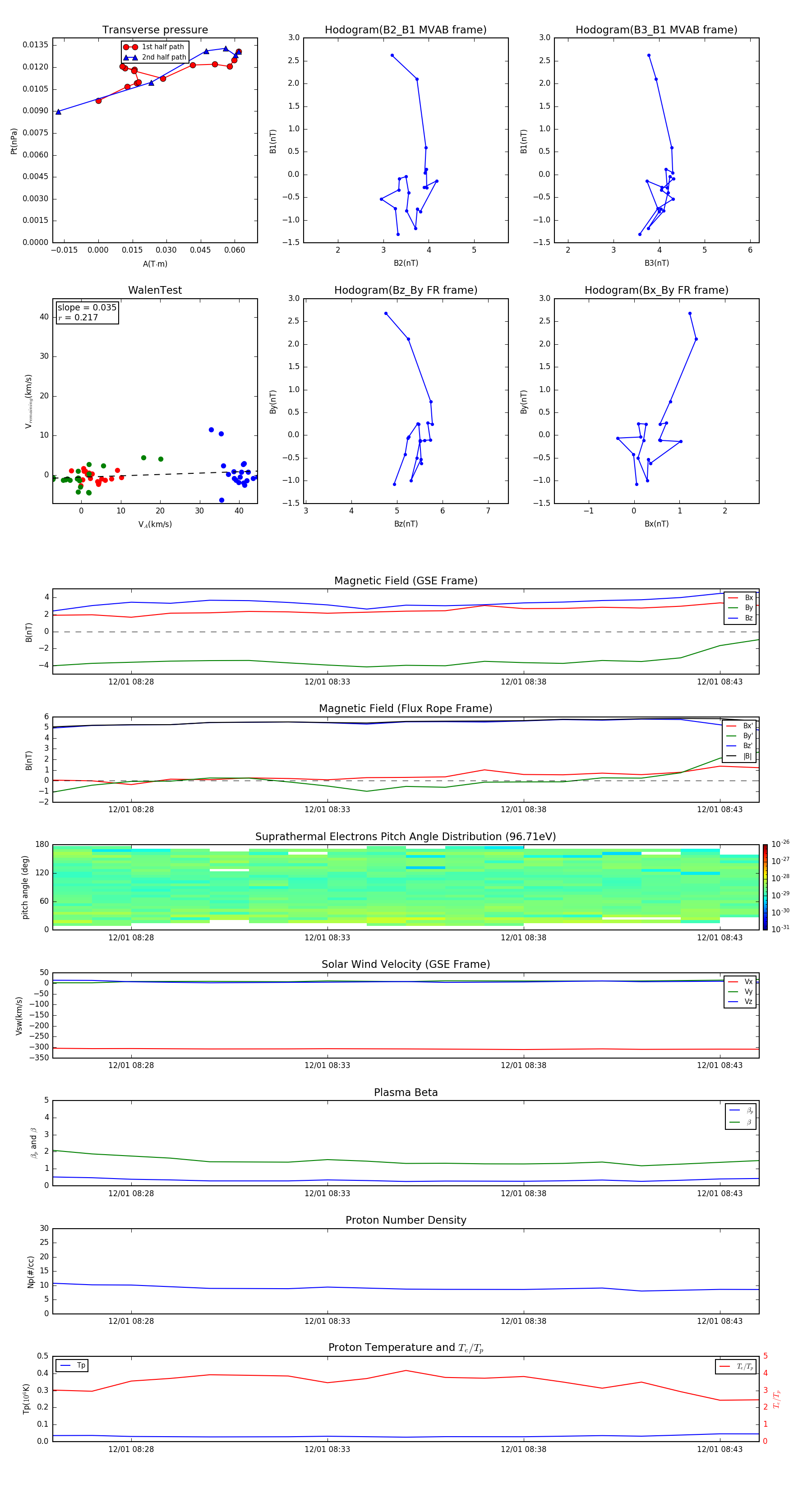
Flux Rope in 2012

Flux Rope Event 2012-12-01 08:26 ~ 2012-12-01 08:44 (19 minutes)


plot