HOME   LIST
‹–   –›

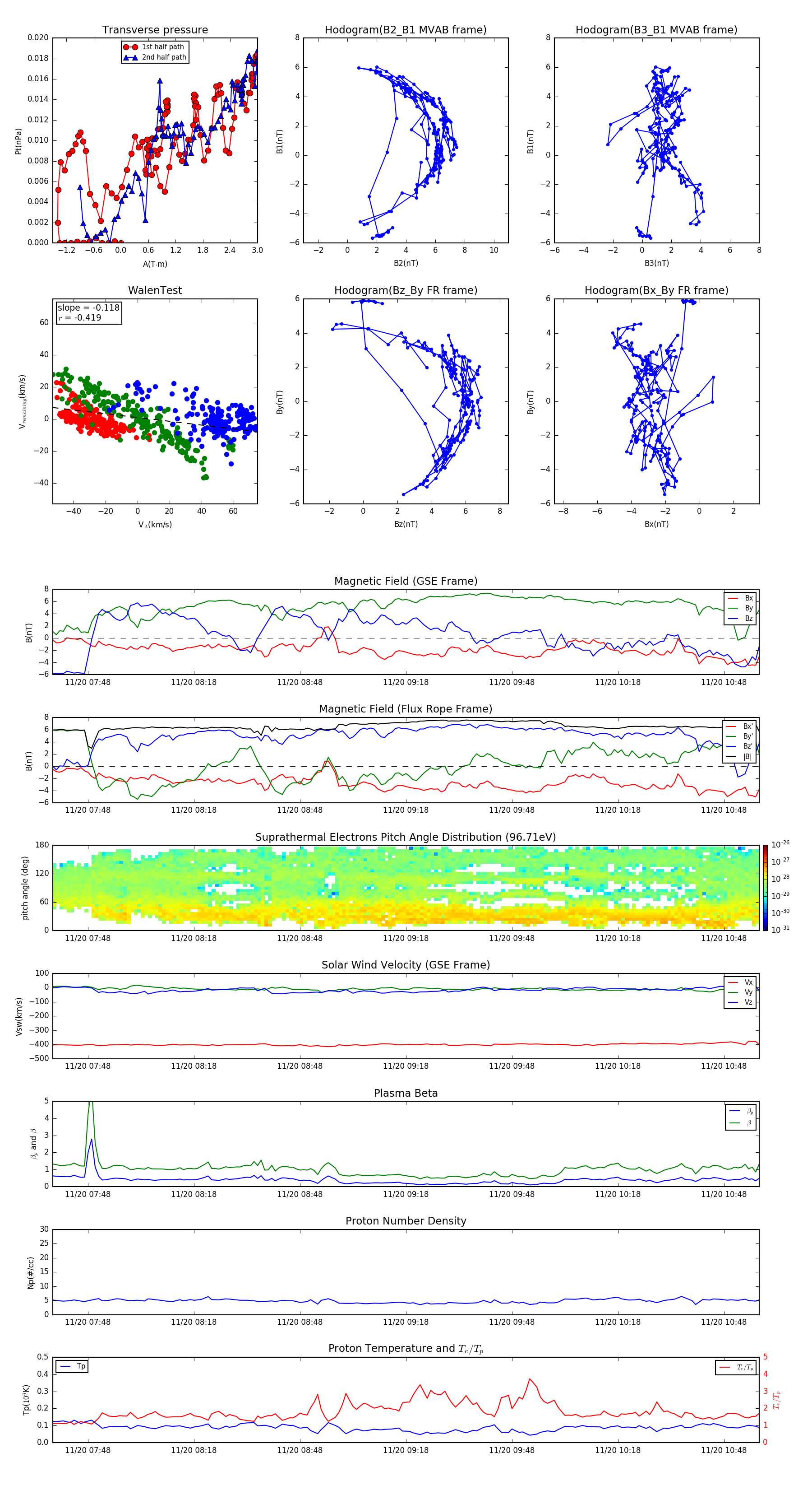
Flux Rope in 2012

Flux Rope Event 2012-11-20 07:38 ~ 2012-11-20 10:58 (201 minutes)


plot